
➤江西省疾控中心10月11日发布新冠肺炎疫情风险提示:
为防范疫情输入,保障人民群众身体健康,请来自中高风险区和近7天有本土疫情的县(市、区)来赣返赣人员提前向属地报备,按照属地要求配合落实疫情防控措施和个人责任,对故意隐瞒、不按要求报备或拒不配合落实防控措施等造成疫情传播的,公安机关将依法追究其法律责任。来赣返赣人员可在国务院小程序或中国政府网,以及全国各地官方公布的疫情和风险区通报上,提前了解始发地和目的地是否为中高风险区或近7天内发生本地疫情。截至2022年10月11日15时,全国共有高风险地区1467个,中风险地区1010个。
一、江西省省内流动人员健康管理措施清单(更新至2022年10月11日15时)

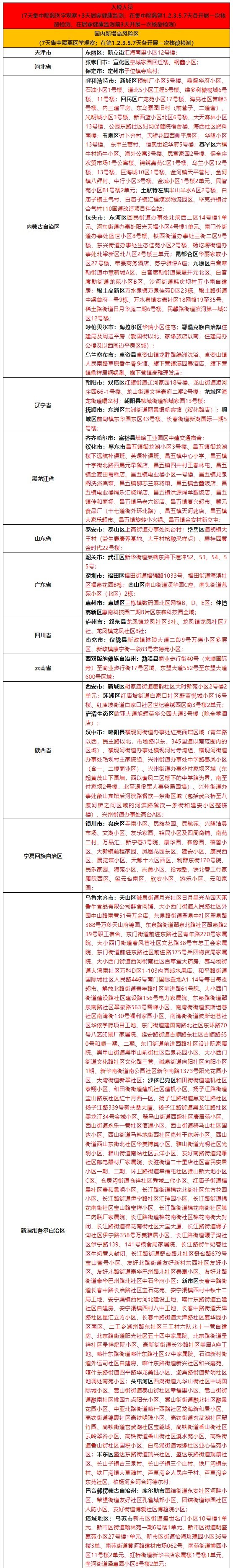
二、省外来赣返赣人员健康管理措施清单(更新至2022年10月11日15时)


备注:以上表格所列为与昨日名单相比,国内各省(市)新增的中、高风险区;既往尚未解除的中、高风险区未列入,详细名单可实时通过国务院小程序或中国政府网进行查询(点击可查询各地风险等级)。
【相关内容拓展阅读】
☑ 江西省对返赣人员最新规定(持续更新):
,即可查看详情。






