
为进一步满足疫情常态化防控期间市民对核酸检测的需求,方便市民就近就便获得核酸检测服务,扩大核酸检测服务供给,佛山市在全市推广并设置了便民核酸采样点,有需要的市民可就近就便进行核酸检测。
现将各区便民核酸采样亭(点)服务信息公布如下:
一、服务地点、服务时间:
禅城区:
为了更大程度满足各位市民就近获取核酸检测服务的需求,5月14日起,禅城区常态化便民核酸检测采样点恢复营业。具体便民核酸检测采样点信息详见下表:
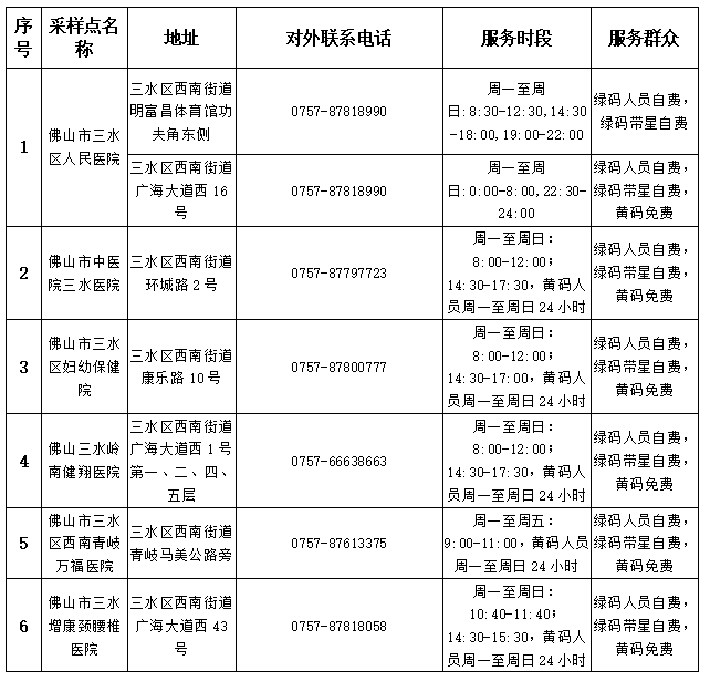
三水区:
2022年5月24日起,三水区调整部分便民核酸检测采样点服务。请有核酸检测需求的群众,就近到开放核酸检测服务的机构进行检测。开放核酸检测服务的机构详见下表:

顺德区:
容桂:
为进一步满足广大市民对核酸检测的需求,容桂街道自费便民核酸采样点增设至14个,持绿码有检测需要的市民请就近前往。
1、容桂街道艺术中心广场便民核酸采样点
服务时间:周一至周日,上午10:00-12:30,下午14:30-18:00,晚上19:00-21:00。
联系电话:0757-22361236。
服务位置:顺德区容桂大道中35号(图书馆南侧)
2、容桂街道千禧广场便民核酸采样点
服务时间:周一至周日,上午10:00-12:30,下午14:30-18:00,晚上19:00-21:00。
联系电话:0757-22361236。
服务地址:顺德区容桂街道振华路134号(千禧广场)
3、容桂小黄圃社区卫生服务站发热诊室便民核酸采样点
服务时间:上午8:00-11:00,下午14:30-17:00(节假日休息)
联系电话:0757-28306355
服务地址:小黄圃建业西路65号。
4、容桂华口中心公园便民核酸采样点
服务时间:上午9:00-13:00,下午16:00-20:00
联系电话:0757-26626688、0757-26627697
服务地址:顺德区华华线众万加百货对面。
5、容桂高黎灯光球场便民核酸采样点
服务时间:上午9:00-13:00,下午16:00-20:00。
联系电话:0757-26626688、0757-26627697。
服务地址:高黎文兴中路1号(华仔饭店对面)灯光球场旁。
6、容桂容里公园便民核酸采样点:
联系电话:0757-26626688、0757-26627697
服务时间:上午9:00-13:00;下午16:00-20:00
服务地点:容里昌宝西路48号
7、容桂扁滘佛罗伦斯尚苑便民核酸采样点:
联系电话:0757-26626688、0757-26627697
服务时间:上午9:00-13:00;下午16:00-20:00
服务地点:桂洲大道东佛罗伦斯尚苑北侧前停车场
8、容桂海尾公园便民核酸采样点:
联系电话:020-66234660
服务时间:上午9:00-13:00;下午15:00-21:00
服务地点:海尾长源路26号,海尾公园牌坊入口左侧
9、容桂细滘爱心驿站便民核酸采样点:
联系电话:020-66234660
服务时间:下午15:00-20:00
服务地点:细滘社区卫生服务站旁广场
10、容桂红旗居委会公园便民核酸采样点:
联系电话:020-66234660
服务时间:上午9:00-13:00;下午15:00-21:00
服务地点:红旗中路71号
11、容桂红星文塔公园便民核酸采样点:
联系电话:020-66234660
服务时间:上午9:00-13:00
服务地点:红星文塔公园(近游泳池方向)
12、容桂大福基社区卫生服务站球场便民核酸采样点:
联系电话:020-66234660
服务时间:上午9:00-11:30;下午14:00-17:30
服务地点:大福基福龙路1号
13、暨南大学附属顺德医院北门停车场便民核酸采样点:
联系电话:0757-28385677
服务时间:周一至周日:0:00-24:00
服务地点:南区桂洲大道东50号
14、新容奇医院旧顾地塑胶公司便民核酸采样点:
联系电话:0757-28372900
服务时间:周一至周日上午8:00-12:00;下午14:30-18:00
服务地点:卫红容桂大道北97号
勒流:
自2022年6月1日起,勒流设10个便民核酸采样点。
伦教:
1、南方医科大学顺德医院
服务地址:伦教街道甲子路1号;
联系电话:0757-22318501;
服务时段:周一至周日,0:00-24:00。
2、伦教医院
服务地址:伦教街道新城南路1号;
联系电话:0757-27756587;
服务时段:周一至周日,8:00-11:30、14:00-17:00。
3、羊额社区卫生服务站便民核酸采样点
服务地址:伦教街道羊额泰安路北30号;
联系电话:0757-27755525;
服务时段:周一至周六,8:00-11:30、14:00-17:30(国家法定节日休息)。
4、长丰社区卫生服务站便民核酸采样点
服务地址:伦教街道鸡洲村敬老院南侧;
联系电话:0757-27729922
服务时段:周一至周六,8:00-11:30、14:00-17:30(国家法定节日休息)。
5、滨江公园舞台侧便民核酸采样点
服务地址:伦教街道滨江公园舞台侧;
联系电话:0757-22361236、4008881223;
服务时段:周一至周日,10:00-12:30、14:30-18:00、19:00-21:00。
6、熹涌社区卫生服务站便民核酸采样点
服务地址:伦教街道熹涌三坊路3号;
联系电话:0757-27750199;
服务时段:周一至周五,8:00-11:30(国家法定节日休息)。
7、三洲中心公园核酸检测便民采样点
服务地址:伦教街道三洲大道3号三洲中心公园;
联系电话:0757-27886131;
服务时段:周一至周六,8:00-11:30、14:00-17:30(6月3日启动)。
8、霞石体育公园核酸检测便民采样点
服务地址:伦教街道霞石新熹三路北堤围边;
联系电话:0757-27756587;
服务时段:周一、周三、周五,8:00-11:30(6月15日启动)。
均安:
①南沙社区卫生服务站核酸采样点(新增)
服务地址:佛山市顺德区均安镇南沙洪恩街一巷1号
服务时间:8:00-11:30、14:30-16:30
导航搜索:南沙社区卫生服务站
②均安社区卫生服务中心便民核酸采样点(新增)
服务地址:佛山市顺德区均安镇均益路89号二期
服务时间:9:00-13:00
导航搜索:均安社区卫生服务中心
③星豪湾体育公园便民核酸采样点(新增)
服务地址:佛山市顺德区东堤南路25号
服务时间:9:00-13:00、14:30-19:30
导航搜索:体育公园
④广州中医药大学顺德医院附属均安医院核酸采样点
服务地址:佛山市顺德区均安镇百安路7号健康管理中心
服务时间:8:00-11:30、14:30-17:00
导航搜索:均安医院
⑤均安镇文化广场便民核酸采样点
服务地址:佛山市顺德区均安镇文化广场
服务时间:10:00-12:30、14:30-18:00、19:00-21:00
导航搜索:均安文化广场
乐从:
1、顺德区乐从岳步社区卫生服务站便民核酸采样点(自费)
服务地址:乐从镇岳步村岳步大道商业街4号。
服务时间:18:30-21:30。
预约方式:无需预约。
检测费用:16元/人。
咨询电话:18124819019,0757-28333359。
2、大罗中心公园便民核酸采样点(自费)
服务地址:广东省佛山市顺德区西基大街4号。
服务时间:14:00-21:00。
预约方式:无需预约。
检测费用:16元/人。
咨询电话:0757-28336112、28336113。
3、乐从大闸公园便民核酸采样点(自费)
服务地址:顺德区康乐大街大闸市场对面(大闸公园西门)
服务时间:9:00-12:00,14:00-18:30。
预约方式:无需预约。
检测费用:16元/人。
咨询电话:400-888-1223、0757-22361236。
4、乐从上华村党群服务中心便民核酸采样点(自费)
服务地址:顺德区乐从镇上华村安怀街东15号(党群服务中心停车场)
服务时间:9:00-12:00,14:00-18:30。
预约方式:无需预约。
检测费用:16元/人。
咨询电话:400-888-1223、0757-22361236。
5、东区体育公园便民核酸采样点(自费)
服务地址:佛山市顺德区乐从镇东区体育公园。
服务时间:上午9:00-12:00,下午14:00-21:30(6月12日上午暂停服务,其余时间正常开放)。
预约方式:无需预约。
检测费用:16元/人。
咨询电话:18124819019,0757-28333359。
6、乐从南区公园便民核酸采样点(自费)
服务地址:佛山市顺德区乐从镇映翠南路2号。
服务时间:上午9:00-12:00,下午14:00-18:30。
预约方式:无需预约。
检测费用:16元/人。
咨询电话:400-888-1223、0757-22361236。
7、水藤公园便民核酸采样点(自费)
服务地址:佛山市顺德区乐从镇水藤大道附近。
服务时间:上午10:00-12:30,下午14:30-18:00,晚上19:00-21:00。
预约方式:无需预约。
检测费用:16元/人。
咨询电话:400-888-1223、0757-22361236。
8、顺德康乐水藤医院核酸采样点(自费)
服务地址:佛山市顺德区乐从镇横三路2号。
服务时间:上午8:00-12:00,下午14:00-17:00,晚上18:00-21:00
预约方式:无需预约。
检测费用:16元/人。
咨询电话:0757-28336122、28336113。
9、乐从医院核酸采样点(自费)
服务地址:佛山市顺德区乐从镇乐从大道中A163号。
服务时间:上午8:00-11:30,下午14:00-17:00。
预约方式:
①每天20:00在广州医科大学附属顺德医院微信公众号开放预约。
②团体建议进行预约混采,团体预约电话:0757-28338922。
检测费用:16元/人。
二、市民须知:
便民核酸采样点无须预约,无需挂号,无须排队缴费,现场按指引扫码填写资料后付费即可采样。
为保证检测效率,运营方会定时安排专车到采样亭(点)收集采样管送回实验室,一般在6个小时内出具核酸采样结果,届时已采样市民就可在粤省事小程序内查询核酸检测结果。
请市民按照疫情防控工作要求,听从现场工作人员安排和引导,佩戴好口罩,保持一米以上社交距离,不聚集。接种新冠疫苗48小时内不得开展新冠病毒核酸采样,以免影响检测结果。
如粤康码为红码、黄码或有发热等新冠肺炎相关症状的市民请到就近设发热门诊的医院采样






