
更新时间:2022年4月7日更新。
最新消息:从4月7日(星期四)上午10时至晚上9时起西樵启动全员核酸检测工作。
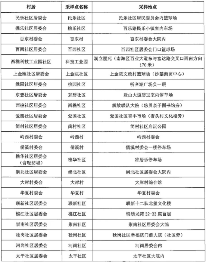
1、西樵镇分区域设置34个核酸采样点,具体地点详见通告附件。
2、各采样点的具体安排时间,以采样点属地村(社区)和镇科技工业园的通知为准。
3、为有序开展采样工作,各村(社区)及镇科技工业园将分时段通知不同区域(经济社、厂企、楼宇)的采样对象依次分批到点采样,请广大居民配合,相互知照,避免扎堆。
4、请广大居民提前通过广东省新冠病毒检测信息系统小程序(即“粤核酸4”)登记个人及家人信息,并截图保存“个人采样信息二维码、粤康码、行程卡”,以便提高信息采集效率。
5、接种新冠疫苗后48小时内不能进行核酸采样;采样期间请全程佩戴口罩,保持1米以上间隔,不交谈、不聚集。
西樵镇各村(社区)、镇科技工业园全员核酸采样地点






