
更新时间:海阳市疾控中心近期疫情防控公众健康提示(6月1日更新)
5月31日0-24时,国内有13省份报告新冠病毒本土感染者65例,防控形势依然复杂。为有效控制和降低新冠疫情传播风险,海阳市疾病预防控制中心发布疫情防控公众健康提示:
一、所有省外来海返海人员,需提前3天向目的地社区(村居)、住宿宾馆和单位报备,抵海时持48小时内核酸检测阴性证明,抵海后第1、3天各进行1次核酸检测,期间做好自我健康监测。
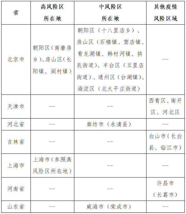
二、中高风险地区所在县市区流出人员,请主动配合当地疫情防控指挥部落实好隔离管控措施。对尚未公布中高风险地区但发生聚集性疫情或存在社区传播风险的,参照中高风险地区所在县市区执行。
三、机场和港口区域与入境人员或货物有直接接触的服务保障人员、隔离场所、定点医院、发热门诊、冷链相关企业等高风险岗位人员尽量避免来海,确需来(返)海的须满足脱离工作岗位14天以上且持48小时内核酸检测阴性证明,并提前3天向目的地社区(村居)报备,返乡后非必要不外出、不聚集。
四、近期有外出旅行史的人员,请密切关注疫情发生地区公布的病例和无症状感染者流调轨迹信息和中高风险地区信息。密切接触者、次密切接触者、与阳性感染者活动的时空轨迹重叠人员、到过或途经中高风险地区人员、同时空伴随人员,要立即向社区(村)、住宿宾馆和单位报告,配合落实隔离医学观察。
五、严格限制前往中、高风险地区及所在县(市、区),非必要不前往中、高风险地区所在地级市的其他县(市、区);高风险岗位人员应尽量避免出行,确需出行的须满足脱离工作岗位14天以上且持48小时内核酸检测阴性证明,并在所在单位报备;发热病人、健康码“黄码”等人员要履行个人防护责任,主动配合健康监测和核酸检测,在未排除感染风险前不出行。
六、建议出行前提前通过中国政府网及国务院客户端小程序查询目的地的最新疫情防控政策,并通过官方公布咨询电话确认。主动配合当地疫情防控措施,途中做好个人防护。
七、严格落实“戴口罩、勤洗手、常测温、少聚集”等个人防护措施,养成良好的个人卫生习惯。一旦出现发热、咳嗽、乏力等症状,立即到医疗机构发热门诊就诊,尽量避免乘坐公共交通工具。
八、建议符合条件的公众全程接种新冠病毒疫苗,提倡完成全程免疫满 6个月的18岁及以上人群进行加强免疫。新冠疫苗是预防重症和死亡强有效的手段,尤其建议60岁以上符合疫苗接种要求的老年人尽快完成全程免疫,并在规定的时间间隔接种加强针。

中高风险区所在地及其他疫情风险区域






