
栖霞市关于在“东部五镇”开展核酸检测补测的通告
广大居民朋友:
为切实保障人民群众身体健康和生命安全,进一步做好全市疫情防控工作,经市委疫情防控指挥部研究,决定对“东部五镇”开展核酸检测补测工作。
一、人员范围
桃村镇、亭口镇、庙后镇、唐家泊镇、蛇窝泊镇辖区内所有居民(包括本地常住人口、暂住人口、临时流动人口、外籍人口等),不含集中隔离和居家健康监测人员及学校、幼儿园师生员工。
二、时间和地点
(一)时间:2022年3月14日(周一) 早上7:00-18:00
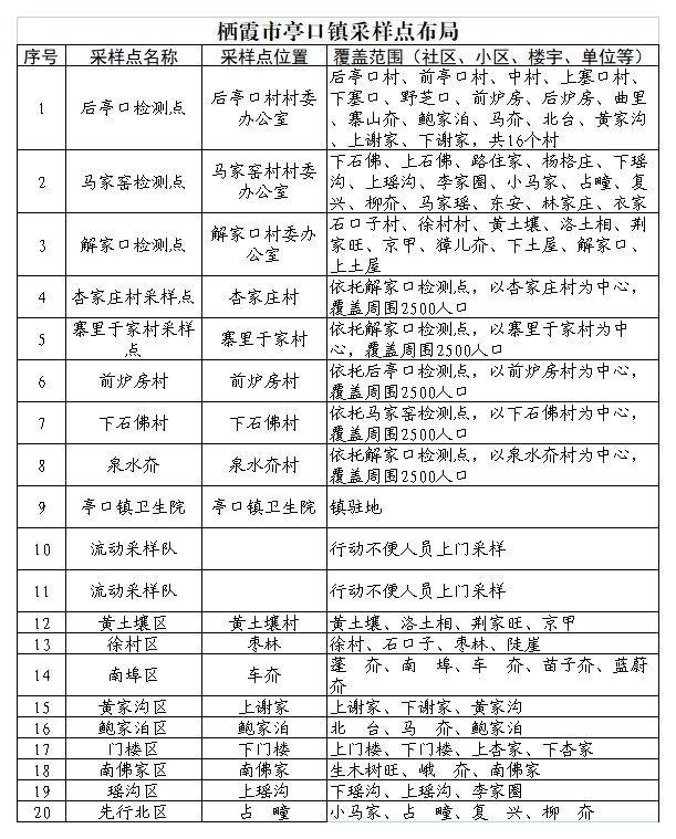
(二)地点:按所在镇统一安排,在指定地点进行(详见附件)。
三、操作流程
为了节省广大居民朋友的时间,请务必于核酸检测开始前,准备好个人信息码,对于没有智能手机的老人,孩子,可以提前准备好本人的信息码截图,采集核酸当日带着打印的信息码去采样。
四、注意事项
(一)请居民携带本人居民身份证或户口本等有效证件,全程佩戴口罩在属地政府统一安排下前往指定采样点进行核酸检测。
(二)检测时请提前准备“健康码” “行程卡”,保持一米安全距离,防止人群扎堆风险,在采样过程中要文明有序排队,全程佩戴口罩,做好个人防护。
(三)居民完成采样后,必须听从现场工作人员统一指挥,按照规定路径有序离开。
(四)48小时内接种过新冠疫苗的人员不能进行核酸采样。同时,将对行动不便的独居老人、残疾人等人员提供上门采样服务,请及时向社区(村街)工作人员说明情况。
(五)对拒不配合、不支持核酸检测、扰乱秩序、瞒报、谎报、伪造信息的人员,公安机关将依法从严追究法律责任。
各镇核酸采样点分布:
1.桃村镇采样点

2.亭口镇采样点

3.庙后镇采样点

4.蛇窝泊镇采样点

5.唐家泊镇采样点

栖霞市委统筹疫情防控和经济运行工作领导小组(指挥部)办公室
2022年3月13日





