
龙口市:关于对未参加第四轮、第五轮核酸检测人员进行补测的通告
亲爱的市民朋友:
在您的支持和配合下,我市已经圆满完成了第4轮、第5轮集中核酸检测,但是仍有部分市民因各种原因未能及时参加检测。为了更好地保障人民群众健康安全,决定在全市范围内开展1次补测活动。
一、采样时间
3月21日上午7:00至3月21日下午16:00。
二、采样人员范围
第4轮、第5轮核酸检测未做足2次的人员。
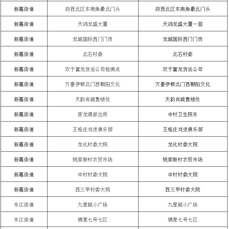
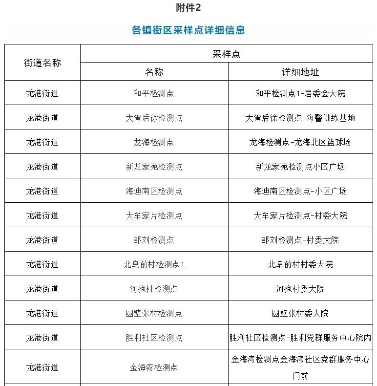
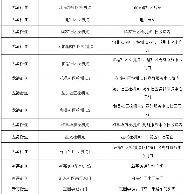
三、采样地点
采样点由原376个调整为186个,具体地点附后。
四、采样要求
请广大市民佩戴口罩,准备好电子健康码(老年人可携带纸质版健康码)前往采样点,无法提供电子健康码的可携带身份证进行核酸检测登记。如遇健康码故障,可按照采样点工作人员指导生成转义二维码进行扫描录证,转义二维码使用流程见附件。检测期间,请服从工作人员安排,配合做好信息录入工作。接种新冠病毒疫苗后,48小时之内不要前往核酸采样点进行核酸检测,每次核酸检测时间需间隔24小时。近期有接种疫苗需求的市民,请在完成核酸检测后再接种疫苗。采样前2小时请勿进食,采样前30分钟请勿吸烟、喝酒或嚼口香糖。
五、注意事项
1.请广大市民文明有序排队,保持1米安全距离,全程佩戴口罩,做好个人防护。补测完成后会在现场继续为每人发放1张第5轮核酸检测标识,请大家务必保存好这两轮核酸检测标识,并随身佩戴,以方便出行。
2.老弱病残孕、婴幼儿等特殊人群予以优先采样。
3.有发热、干咳、乏力、嗅觉味觉减退、鼻塞、流涕、咽痛、结膜炎、肌痛和腹泻等不适症状人员,应主动向村居(社区)报告,暂缓前往核酸采样点,由各镇街区另行安排采样。
4.采样完毕后请立即离开,不要在采样现场长时间逗留。
5.如未参加核酸检测将会给生活带来诸多不便。无正当理由拒不配合、妨碍疫情防控、造谣传谣或者造成其他严重后果的,将依法依规追究相应责任。
6.教育系统相关人员检测安排以教体局通知为准。市场监管局负责特定人群检测安排以市场监管局通知为准。
再次感谢您的理解与配合! 祝您身体健康!
龙口市委统筹疫情防控和经济运行工作领导小组(指挥部)办公室
2022年3月20日





