
长岛发布:关于组织开展全区第六轮大规模核酸检测工作的通告
广大居民朋友:
当前,疫情防控形势依然复杂严峻,为确保长岛平安无恙,切实保障人民群众身体健康,根据上级统一部署要求,经区工委疫情防控指挥部研究,决定在全区范围组织开展第六轮大规模核酸检测。有关事宜通告如下:
一、检测时间、地点
3月20日上午6:30-11:30(体育馆检测点检测时间为6:30-18:00)。
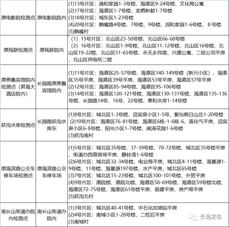
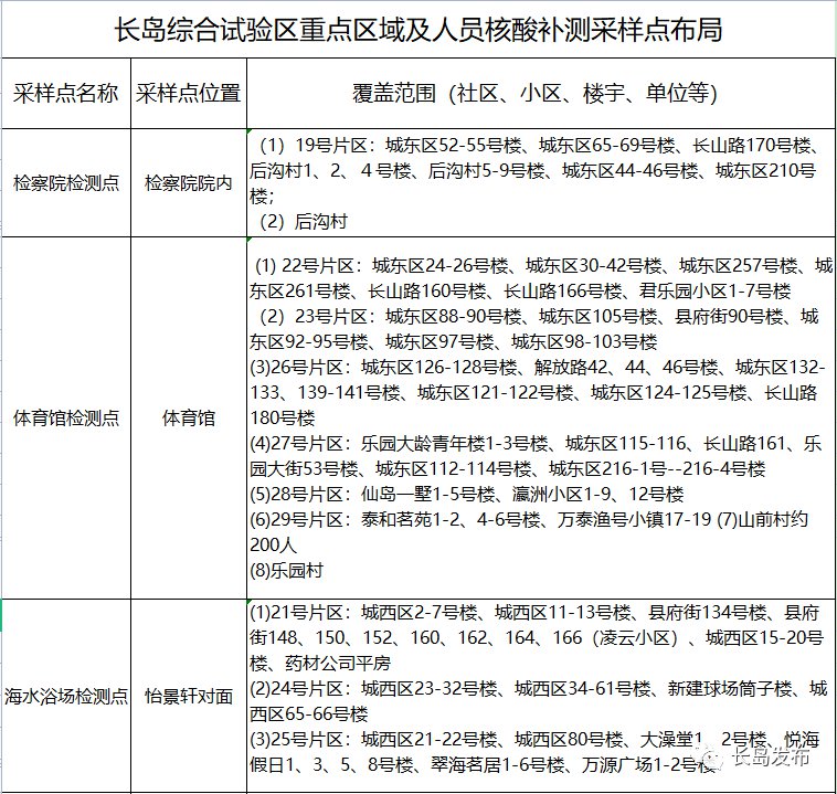
采样点地点不变,相关信息以各乡镇(街道)和社区(村居)通知为准。
二、检测人员范围
目前在长岛居住和生活的所有人员(含常住人口、流动人口、短暂停留人口等)。居家管控人员根据管控期的采样要求进行采样。
三、注意事项
1.到检测点完成采样后请立即回家,继续居家配合限制人员流动。
2.检测时请携带手机、身份证(儿童提供身份证号或携带户口本),提前准备“信息采集二维码”,分时、分段、有序到达指定地点开展核酸检测。
3.检测时请提前准备“健康码”、“行程卡”,保持一米安全距离,防止人群扎堆风险,在采样过程中要文明有序排队,全程佩戴口罩,做好个人防护。
4.近日天气转凉,请广大居民注意出行安全,注意添衣保暖,照顾好老人、孩子,听从社区(村居)安排,有序参检。老弱病残孕、婴幼儿等特殊人群予以优先采样,行动不便的由医务人员上门入户采样。
5.为避免影响检测结果,采样前30分钟请勿吸烟、喝酒和嚼口香糖;采样前2小时尽量避免进食。
6.广大居民要关注官方权威发布,自觉做到不信谣、不传谣、不造谣,共同维护疫情防控良好秩序。
区工委统筹疫情防控和经济运行工作领导小组(指挥部)办公室
2022年3月19日





