
长岛:关于开展全区第七轮核酸检测的通告
广大居民朋友:
当前,疫情防控形势依然复杂严峻,为确保长岛平安无恙,切实保障人民群众身体健康,根据上级统一部署要求,经区工委疫情防控指挥部研究,决定在全区范围内启动第七轮核酸检测。有关事宜通告如下:
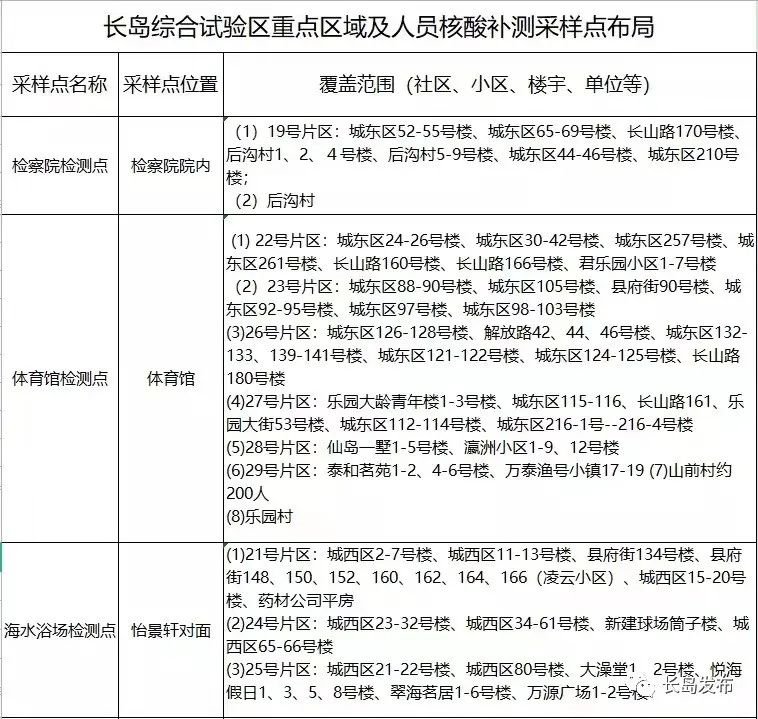
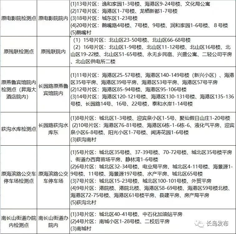
一、检测时间、地点
3月26日上午6:30-11:30(体育馆检测点检测时间为6:30-18:00)。
采样点地点不变,相关信息以各乡镇(街道)和社区(村居)通知为准。
二、检测人员范围
目前在长岛居住和生活的所有人员(含常住人口、流动人口、短暂停留人口等)。居家管控人员根据管控期的采样要求进行采样。
三、注意事项
1.根据全省检测系统反馈,部分居民在形成检测二维码时,个人信息填写有误。为不影响日常出行及在岛生活,请对前期填报个人信息进行核对,如发现有填写错误,请更正相关信息,重新生成二维码。
2.检测时请携带手机、身份证,提前准备“健康码”、“行程卡”、检测二维码开展核酸检测,保持一米安全距离,防止人群扎堆风险,在采样过程中要文明有序排队,全程佩戴口罩,做好个人防护。
3.老弱病残孕、婴幼儿等特殊人群予以优先采样,行动不便的由医务人员上门入户采样。
4.为避免影响检测结果,采样前30分钟请勿吸烟、喝酒和嚼口香糖;采样前2小时尽量避免进食。
5.采样完毕后请立即离开,不要在采样现场长时间逗留。
6.广大居民要关注官方权威发布,自觉做到不信谣、不传谣、不造谣,共同维护疫情防控良好秩序。
四、温馨提示
因疫情防控需要,地方政府统一组织开展的核酸检测是《中华人民共和国传染病防治法》、《中华人民共和国突发事件应对法》等法律法规赋予政府的职权,更是每位公民的法定义务。对纳入核酸检测范围的人群,拒不参加统一组织的核酸检测,涉嫌违反《突发公共卫生事件应急条例》第五十一条及《中华人民共和国治安管理处罚法》第五十条规定、构成违反治安管理行为的,将由公安机关依法予以处罚;涉嫌违反《中华人民共和国刑法》第三百三十条规定、构成犯罪的,将依法追究刑事责任。近期,为了做好核酸检测补测工作,乡镇(街道)、社区(村居)、机关企事业单位党员干部、工作人员和志愿者可能会在检测期间通过登门、电话等多种方式向您了解核酸检测有关情况,请您一定如实答复、积极配合。
疫情防控,人人有责。让我们一起携手共战疫情,齐心协力、群防群控,共筑疫情防控安全屏障。
区工委统筹疫情防控和经济运行工作领导小组(指挥部)办公室
2022年3月25日





