
根据《栖霞市关于在4月13日、14日开展新一轮重点区域核酸检测的通告》:
栖霞市定于4月13日(周三)、4月14日(周四)开展新一轮重点区域及人员核酸检测,检测范围为全体市民。无论您前期是否做过核酸检测,做过几次核酸检测,都请您参与本次核酸检测。
人员范围:栖霞市辖区内各镇街所有居民!(包括本地常住人口、暂住人口、临时流动人口、外籍人口等)。
时间和地点
(一)时间:2022年4月13日 下午13:00-18:30 人员范围:松山街道、苏家店镇、寺口镇、西城镇、官道镇、观里镇、杨础镇、蛇窝泊镇、庙后镇、亭口镇、桃村镇、唐家泊镇所有居民。 2022年4月14日 上午6:30-12:00 人员范围:庄园街道、翠屏街道所有居民。
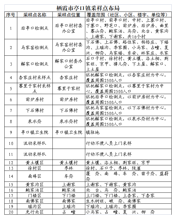
(二)地点:具体地点附后,请广大市民根据采样点设置情况,就近、就便前往采样点进行核酸采样,并服从各镇街统一安排,耐心等待。
注意事项
(一)参加采样居民提前准备好“健康码” “行程卡”“个人采样信息采集码”,保持一米安全距离,防止人群扎堆风险,在采样过程中要文明有序排队,全程佩戴口罩,做好个人防护。
(二)请重新扫码填写个人信息!务必确保个人信息正确(姓名、身份证号、所在镇街等),否则将无法查询个人核酸检测结果。错误信息也能生成二维码,但会影响整体核酸检测进度,以此方式逃避的公安机关将追究有关人员责任。
(三)请居民携带本人居民身份证或户口本等有效证件,全程佩戴口罩在属地政府统一安排下前往指定采样点进行核酸检测。
(四)老弱病残孕、婴幼儿等特殊人群予以优先采样。(五)居民完成采样后,必须听从现场工作人员统一指挥,按照规定路径有序离开。(六)48小时内接种过新冠疫苗的人员不能进行核酸采样。同时,将对行动不便的独居老人、残疾人等人员提供上门采样服务,请及时向社区(村街)工作人员说明情况。(七)对拒不配合、不支持核酸检测、扰乱秩序、瞒报、谎报、伪造信息的人员,公安机关将依法从严追究法律责任。
各镇街核酸采样点分布:



















