
龙口市:关于4月22日开展新一轮(第9轮)核酸检测的公告
亲爱的市民朋友:
在大家积极配合下,我市前8轮核酸检测工作已经顺利完成,但目前周围形势依然严峻。疫情面前,我们是守望相助的一家人,是休戚相关的命运共同体。为有效降低我市疫情传播风险,现决定于4月22日在全市开展新一轮(第9轮)核酸检测工作。现通告如下:
一、采样时间
4月22日(今天)13:00-19:00 。
二、采样人员范围
各镇街区辖区内的群众,包括常住人口、流动人口、短暂停留人口。无论您前期做过几次核酸检测,都请务必参加本次检测!4月22日上午已做过核酸检测人员,今天不必再重复采样。
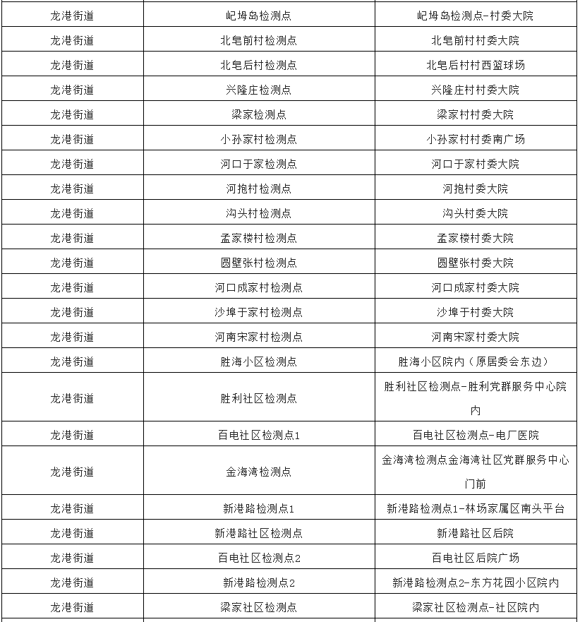
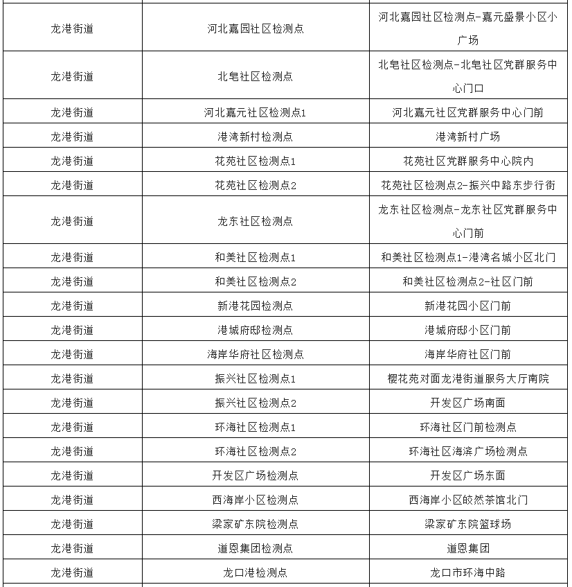
三、采样地点
第9轮核酸检测采样点403个(与第8轮相同),具体地点附后。
四、采样要求
请广大市民佩戴口罩,准备好电子健康码(老年人可携带纸质版健康码)前往采样点,无法提供电子健康码的可携带身份证进行核酸检测登记。如遇健康码故障,可按照采样点工作人员指导生成转义二维码进行扫描录证,转义二维码使用流程见附件。检测期间,请服从工作人员安排,配合做好信息录入工作。接种新冠病毒疫苗后,48小时之内不要前往核酸采样点进行核酸检测,每次核酸检测时间需间隔24小时。近期有接种疫苗需求的市民,请在完成核酸检测后再接种疫苗。采样前2小时请勿进食,采样前30分钟请勿吸烟、喝酒或嚼口香糖。
五、注意事项
1.本次核酸检测采样时间较短,请广大市民按时间要求尽早到就近的检测点检测。
2.此轮核酸采样完成后会在现场继续为每人发放1张第9轮核酸检测标识,请大家务必随身佩戴,方便出行。
3.请广大市民文明有序排队,保持1米安全距离,全程佩戴口罩,做好个人防护。
4.老弱病残孕、婴幼儿等特殊人群予以优先采样。
5.有发热、干咳、乏力、嗅觉味觉减退、鼻塞、流涕、咽痛、结膜炎、肌痛和腹泻等不适症状人员,应主动向村居(社区)报告,暂缓前往核酸采样点,由各镇街区另行安排采样。
6.采样完毕后请立即离开,不要在采样现场长时间逗留。
7.如未参加核酸检测将会给生活带来诸多不便。无正当理由拒不配合、妨碍疫情防控、造谣传谣或者造成其他严重后果的,将依法依规追究相应责任。
8.4月22日,天气多云转晴,最高气温16度,请大家酌情增减衣物,注意防晒。
谷雨过后再无寒,人间芳菲皆向暖。
再次感谢您的理解与配合,祝身体健康!
龙口市委统筹疫情防控和经济运行工作领导小组(指挥部)办公室
2022年4月22日





