
上海市新冠肺炎疫情防控工作领导小组办公室发布消息:根据《新型冠状病毒肺炎防控方案(第九版)》要求,经研究决定,自2022年10月6日零时起,将以下4个中风险区解除管控:
1. 浦东新区陆家嘴街道上海浦东丽思卡尔顿酒店
2. 闵行区新虹街道沪青平公路249弄晟虹新景苑小区(包括沿街商铺)
3. 闵行区七宝镇航华二村三街坊183-211号景丽苑小区(包括沿街商铺)
4. 闵行区七宝镇航北路180弄新明星花园二期(包括沿街商铺)
陆家嘴街道、新虹街道、七宝镇全域实施常态化防控措施。上海市其他区域风险等级不变。
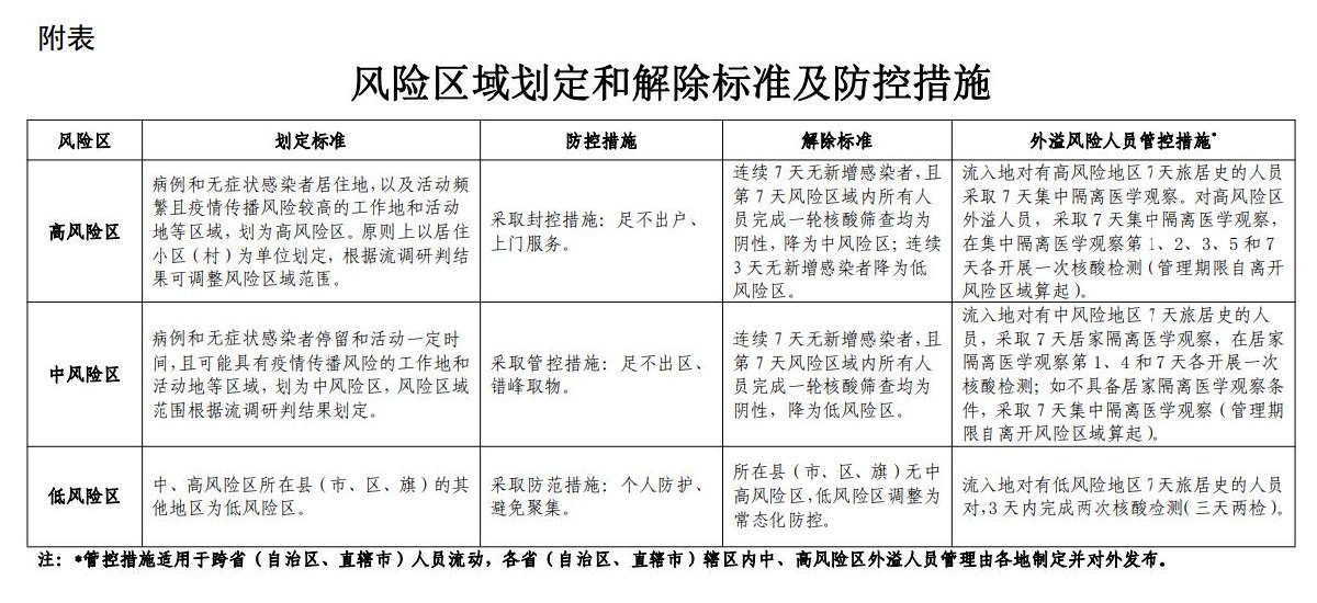
上海中风险区解除标准:
连续7天无新增感染者,且第7天风险区域内所有人员完成一轮核酸筛查均为阴性,降为低风险区。





