
为进一步规范校外培训机构办学行为,根据《中华人民共和国民办教育促进法》、中办 国办《关于进一步减轻义务教育阶段学生作业负担和校外培训负担的意见》和江西省、赣州市的相关文件精神,现将我市证照齐全校外培训机构“白名单”予以公示,欢迎社会各界和广大群众进行监督,瑞金市校外培训机构联合专项治理办公室举报电话:0797-2523340。
如果您希望孩子通过参加校外培训发展兴趣特长,提升综合素质,我们真诚地给予您如下温馨提示:
一是请务必选择正规有资质的培训机构。家长在选择培训机构时,请仔细查看机构是否持有《民办学校办学许可证》(必备)《工商营业执照》或《民办非企业单位登记证书》等证照,查看培训机构实际办学内容与办学许可证是否一致,不要到证照不全的校外培训机构和隐秘式地下培训机构参加培训,对违规开展义务段学科类培训的机构要自觉抵制,在确信机构合规合法的前提下谨慎选择。
二是请务必签订规范合同。为保障您的合法权益,参加校外培训时,请一定与培训机构签订规范的《中小学生校外培训服务合同(示范文本)》2021年修订版,明确双方权利和义务,切实维护自身合法权益。
三是请务必按规定时限和标准缴纳培训费。培训机构不得一次性收取时间跨度超过3个月的费用或60个课时的费用,义务教育阶段学科类培训机构收费标准执行政府指导价,机构在收取培训费时应出具正规发票。如培训机构以活动、促销等名义一次性向您收取超过3个月或60个课时的费用,您可以拒绝支付。同时为了维护您的合法权益,全市校外培训机构都与工商银行瑞金支行签订了预收费托管协议,请家长务必将预收费缴入银行托管专用账户,防止自己的权益受到侵犯时造成退费难,卷钱跑路等损害消费者权益的事发生。
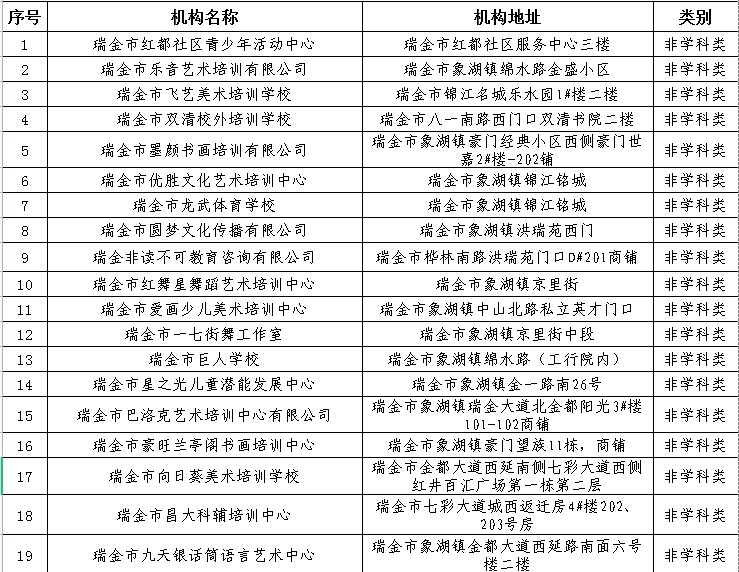
瑞金市校外培训机构“白名单”详细情况如下:





