
12月7日郴州市苏仙区发布最新疫情防控要求
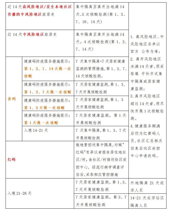
有以下时间段和地区旅居史的,或与各地公布感染者行动轨迹有交叉,或健康码为红、黄码的来(返)苏人员,第一时间主动向所在社区(村)、工作单位或所住酒店报备,按要求配合落实隔离、核酸检测、健康监测等相关防控措施。
| 省份 | 地区 | 日期 |
| 福建省 | 泉州市安溪县 | 12月4日以来 |
| 浙江省 | 宁波市 | 11月21日以来 |
| 内蒙古自治区 | 呼伦贝尔市 | 11月13日以来 |
| 通辽市 | 11月24日以来 | |
| 河北省 | 石家庄市 | 11月19日以来 |
| 北京市 | 海淀区 | 11月28日以来 |
| 朝阳区 | 11月29日以来 | |
| 黑龙江省 | 齐齐哈尔市 | 11月23日以来 |
| 哈尔滨市 | 11月26日以来 | |
| 上海市 | 浦东新区 | 11月15日以来 |
| 青浦区 | 11月15日以来 | |
| 云南省 | 德宏州 | 11月19日以来 |
| 广东省 | 广州市白云区 | 11月19日以来 |
| 陕西省 | 咸阳市 | 11月28日以来 |
健康服务指引:





