
湖南省疾控中心2月10日发布疫情防控提醒
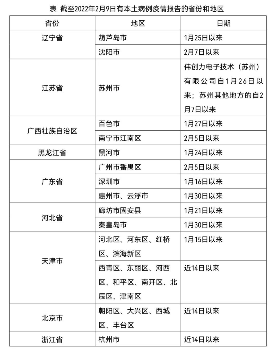
2月8日,辽宁省葫芦岛市报告1例感染者,疫情已外溢至沈阳市。2月10日0时至18时,辽宁省新增20例本土新冠肺炎确诊病例,其中沈阳市报告1例、葫芦岛市报告19例;新增1例本土无症状感染者,为沈阳市报告。2月10日,苏州发现一例新冠肺炎无症状感染者。同时,广西壮族自治区百色市疫情处于快速上升阶段,而且已经发生了规模性的聚集性疫情。广东省广州市番禺区、河北省廊坊市固安县以及黑龙江省黑河市爱辉区等地疫情尚未结束。当前正值春节返岗返程期间,人员流动性很大,我省疫情防控形势严峻,尤其是外防输入的压力很大。广大市民朋友要继续坚持强化自身健康第一责任人的理念,切实做好日常个人健康监测和旅途中的个人防护。为科学精准防控疫情,严防疫情输入,湖南省疾控中心发布疫情防控提醒:
1、主动报备行程
近14天内有外省旅居史人员,高中风险区、封控区、管控区旅居史的入(返)湘人员,与感染者轨迹有重合交集的人员,健康码为红黄码,行程卡显示前14天内到达或途径的城市名称标有“*”星号的人员;口岸接触入境人员、物品、环境的高风险岗位人员,以及集中隔离场所、定点医疗机构、发热门诊、进口冷链食品加工企业的高风险人员等重点返乡人员,务必第一时间主动向所在社区(村)、工作单位或所住酒店报备,请自觉遵守疫情防控各项规定,配合落实相关防疫措施。如因个人防护责任履行不到位,故意隐瞒造成疫情传播的或拒不配合落实健康监测措施等,将可能被依法追究个人法律责任。
2、主动核酸检测
有本土病例(含无症状感染者)报告省份的入湘返湘人员需持48小时内核酸检测阴性证明入湘,抵湘后24时之内再进行一次核酸检测,并自我健康监测14天。2022年3月15日前,没有本土病例(无症状感染者)报告省份的入湘返湘人员也需持48小时内核酸检测阴性证明入湘。因紧急事项入湘者,可在抵湘后进行核酸检测,在无其他流行病学史和临床症状的情况下,等待核酸检测结果期间可做好个人防护出行。如有疑问或转码有误可拨打我省各级疾控中心咨询热线(号码附后)。
3、非必要不远行
鉴于当前的疫情形势,如无必须,建议近期不要前往辽宁省葫芦岛市、江苏省苏州市、广西壮族自治区百色市、河北省廊坊市固安县、黑龙江黑河市爱辉区等有聚集性疫情发生的城市(见上表),近期要避免前往中高风险地区或有本土新冠病毒感染者报告的地区。确需前往的,请务必提前向所在社区(村)和工作单位报告,并做好个人防护;返湘后,主动向所在社区(村)和工作单位报告相关情况,配合做好各项防控措施。出行尽量选择自驾或直达的火车、高铁、飞机等交通方式,减少中转,避免途经中高风险地区。
4、加强个人防护,确保健康出行
返程途中提前准备好口罩、手消等防护用品,做好个人防护,处于室内、室外人员密集的公共场所、乘坐公共交通工具或与其他人近距离接触时应正确佩戴口罩,全程做好手卫生。持续做好您和家人的健康监测,如果出行前发现有发热、干咳等可疑症状时应尽快到医疗机构发热门诊就医排查;出行过程中出现了发热、干咳等可疑症状要尽快到医疗机构发热门诊就诊;返湘后向所在地居(村)委会报备,主动告知相关旅居史,按要求落实各项防控措施。
5、养成良好习惯,自觉遵守规定
广大市民要养成良好的卫生习惯,随身携带口罩,科学规范佩戴口罩,勤洗手,常通风,少聚集,用公筷,咳嗽喷嚏遮口鼻,收到邮件或物品(尤其是国际邮件快件)时正确佩戴口罩和一次性手套,避免直接接触。配合遵守公共场所测温、验码、一米距等疫情防控规定。
6、及时接种疫苗,增强个人体质
新冠病毒疫苗能有效降低重症率、减少病亡率,是预防新冠肺炎最经济、最有效的手段。请符合接种条件的居民积极主动接种新冠病毒疫苗,为疫情防控尽一份责任、尽一份义务。春节长假打乱了正常工作时的生物钟,饮食起居各方面都发生了变化,请大家调整生物钟,恢复作息规律;加强锻炼,恢复身体活力;调整情绪,做好工作准备,迎接新的工作挑战!





