
更新时间:2022年1月10日
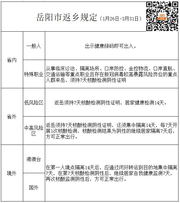
岳阳市核酸检测规定(县市政策一致)
2022年3月15日前,所有外省返岳人员应持48小时内核酸检测阴性证明返乡。
因紧急事项入岳者,可在抵岳后进行核酸检测,在无其他流行病学史和临床症状的情况下,等待核酸检测结果期间可放行。
近14日内有本土病例(无症状感染者)省份的,抵岳后还需在24小时内完成一次核酸检测,并自我健康监测14天,期间不聚集,不出入公共场所,不乘坐公共交通工具。
社会热点2022-10-02 10:48:22未知

更新时间:2022年1月10日
岳阳市核酸检测规定(县市政策一致)
2022年3月15日前,所有外省返岳人员应持48小时内核酸检测阴性证明返乡。
因紧急事项入岳者,可在抵岳后进行核酸检测,在无其他流行病学史和临床症状的情况下,等待核酸检测结果期间可放行。
近14日内有本土病例(无症状感染者)省份的,抵岳后还需在24小时内完成一次核酸检测,并自我健康监测14天,期间不聚集,不出入公共场所,不乘坐公共交通工具。
外省回临湘要隔离吗? 外省回湘潭要隔离吗