
哪些地区是陆地边境口岸县(市、区)?
答:各省已在政府官方网站公布陆地边境口岸县(市、区),可登录查询。目前湖北省没有陆地边境口岸城市。
陆路边境口岸县(市、区)的人员出发前请通过微信“国务院客户端”小程序上查询你所在地区的疫情防控政策措施,不属“14天集中隔离医学观察+14天居家隔离医学观察”对象者的,须查验48小时核酸检测阴性证明,并到住地24小时内开展1次核酸检测,落实14天社区健康监测,每7天开展1次核酸检测。
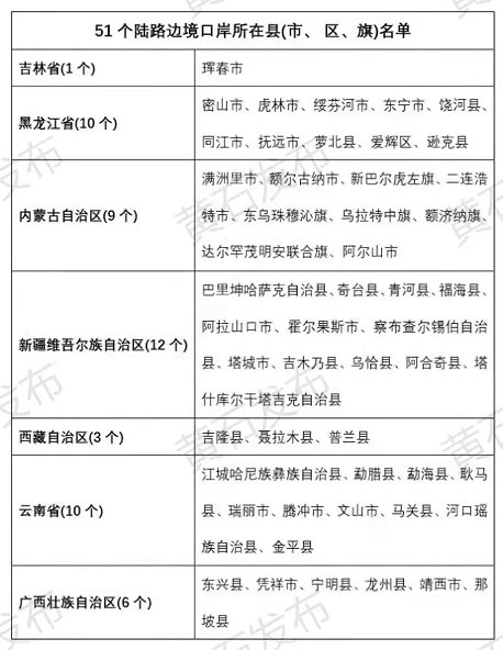
51个陆路边境口岸所在县(市、区、旗)名单
社区健康监测
是指对需要健康管理的人员不进行强制居家隔离要求,但需要自觉做到尽量减少外出次数和时间,不聚会、不聚餐、不聚集、不到人员密集场所,每天进行健康监测。





