
社旗县新冠疫情防控指挥部关于在全县中心城区开展三轮全员核酸检测的通告
县中心城区广大群众朋友:
为进一步阻击新冠肺炎病毒传播风险,保障人民群众生命安全和身体健康,按照省、市疫情防控指挥部的统一工作部署,经县疫情防控指挥部研究,社旗县将在县中心城区开展三轮全员核酸检测,现通告如下:
一、采样时间
5月7日8:00—5月7日14:00开展第二轮中心城区全员核酸检测工作。划定区域:赊店镇所辖社区(村),潘河辖区所有村,赵河街道河南街村、谭营村、代营村,开发区所有村。
5月9日8:00—5月9日14:00开展第三轮中心城区全员核酸检测工作。划定区域:赊店镇所辖社区(村),潘河辖区所有村,赵河街道河南街村、谭营村、代营村,开发区所有村。
5月11日8:00——5月11日14:00开展第四轮中心城区全员核酸检测工作。划定区域:赊店镇所辖社区(村),潘河辖区所有村,赵河街道河南街村、谭营村、代营村,开发区所有村。
二、检测范围
包括本地常住人口、暂住人口、临时流动人口、外籍人口等。
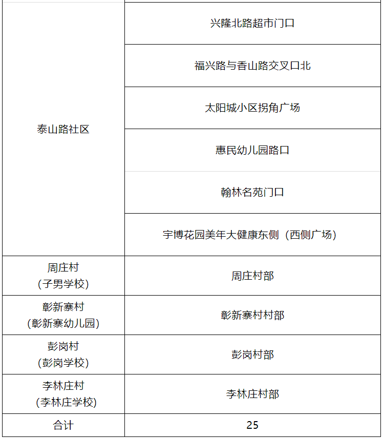
三、采样地点
县中心城区设置固定采样点,请广大居民按照乡镇(街道)工作人员的组织安排,按时就近到指定采样点进行核酸采样。
四、黄码采样地点
对现场检出的赋黄码人员,自行到县人民医院北大门口黄码固定采样点、县人民医院老院区便民采样屋、县健民医院大门口黄码固定采样点进行核酸采样。
五、有关要求
(一)信息预录入准备,全体居民请做好个人信息预登记,信息录入办法:微信关注“健康南阳通”公众号后,点击左下角“疫情防控”,点击“全员核酸检测”,点击“登记”录入个人信息,完成后返回“全员核酸检测”,点击“登记记录”,点击“出示二维码”,将显示的二维码截屏保存或打印纸质,核酸检测时直接出示二维码。
(二)核酸采样期间,请全体居民在居住地保持相对静止,按照政府统一部署和乡镇(街道)的组织安排,携带居民身份证等有效证件,携带手机(苹果手机除外)和核酸检测预登记信息二维码(手机截屏或纸质打印件均可),分时段有序前往指定采样点进行核酸采样,无智能手机、没有进行预登记的,请携带本人身份证(如年长者、儿童)现场登记后完成采样。做到“应检必检、不落一户、不漏一人”。
(三)请居民在参加采样期间做好个人防护,全程正确佩戴口罩,主动接受体温检测、行程码、健康码查验,严格保持“2米线”安全距离,在采样现场不能随意走动,不能相互交谈,防止采样时交叉感染。采样完成后,要听从工作人员指挥,按照规定路径尽快离开采样点,返回居住地或单位。
(四)请各乡镇(街道)工作人员要了解核酸检测情况,对高龄老人、临产孕妇、婴幼儿、重度残障人士等特殊困难群体和正在居家隔离的人员,请家庭其他成员及时与居住地所在乡镇(街道)干部对接,由专门工作人员、志愿者提供上门采样服务,请广大居民积极配合。
(五)各机关、企事业单位、生产经营场所、在建工地等,按照属地乡镇(街道)的统一安排在单位所在地采样点就近进行核酸采样。
(六)采样工作结束后,采样完成的群众要做好健康监测,在等待检测结果期间,不外出、不聚集、不扎堆、不聚餐,不与家庭以外的人员接触,检测工作全部结束后即恢复正常生产生活秩序。
六、注意事项
(一)接种新冠疫苗三天内的人员,向居住地所在社区(村)提供证明并报备后,不参加本次全员核酸检测。新冠疫苗接种门诊(包括临时接种点)工作人员,不参与本次全员核酸检测。正在居家管控人员、郑州、上海、许昌、周口等地返回人员,不参与本次全员核酸检测。
(二)对无故不参加本次全员核酸检测的居民,健康码一律标记为黄码,并由居民自费进行补采,同时按照《中华人民共和国传染病防治法》等相关规定,本人将承担相应法律责任。
(三)自觉参加全员核酸检测是每位公民应尽的义务,请辖区居民积极配合各采样点工作人员做好样本采集工作,对拒不配合、不支持核酸检测工作、扰乱秩序、瞒报、谎报、伪造信息的人员,公安机关将依法从严追究法律责任。
(四)目前,我县无确诊病例、疑似病例、无症状感染者。本次核酸检测为疫情防控全链条、全要素、全过程应急处置实战演练,请广大居民不必紧张恐慌,不驻留聚集围观,不拍照录像,不在网络社交媒体上随意转发实战演练内容,不造谣、不传谣、不信谣。对扰乱现场秩序、蓄意伪造信息、散播谣言、恶意传播不实图片、视频和言论,造成严重社会影响的,将依法从严追究法律责任。
(五)本次核酸检测不收取费用,不出具书面报告,检验结果将上传“健康南阳通”“豫事办”平台,并推送到个人手机端,方便居民查询。
疫情防控,人人有责!
感谢广大居民的理解、配合与支持!
特此公告
社旗县新冠肺炎疫情防控指挥部
2022年5月6日





