
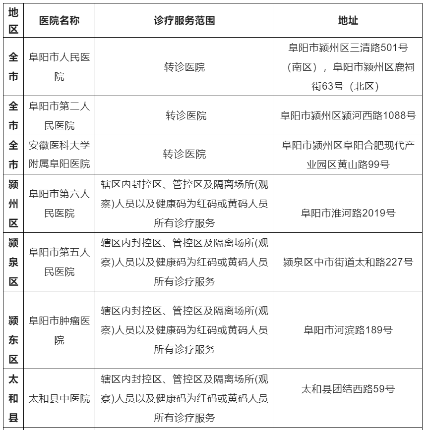
为保障人民群众健康权益,切实满足封控区、管控区及隔离场所(观察)人员以及健康码为红码或黄码人员在疫情防控期间就医需求,现将我市定点医院名单公布如下:
注:1.黄码医院负责辖区封控区、管控区及隔离场所(观察)人员以及健康码为红码或黄码人员人员就诊。
2. 阜阳市人民医院、阜阳市第二人民医院、安医附属阜阳医院为全市危急重症和疑难杂症救治的上级转诊医院。
3. 以上医疗机构均在发热门诊接诊隔离管控和“黄码”人员,根据需要可扩充符合条件的区域接诊。
4. 隔离管控人员由各区安排专车接送诊,急抢救和危急重症患者由专用救护车送诊。
5.各级各类医疗机构要严格落实首诊负责制和急危重症抢救制度,不得以任何理由延误治疗或推诿急危重症患者。
6.将根据疫情变化情况,适时对我市“黄码”医院进行动态调整。
阜阳市卫生健康委员会2022年9月29日





