
【开封龙亭区北书店办事处社区卫生服务中心预防接种门诊】
☑新冠肺炎灭活疫苗—第三针加强针
1、18岁及以上人群
2、第三针加强针预约与第二针接种间隔必须够6个月
接种时间:1月5-7日上午08:00-11:00,14:00-16:00
接种地点:龙亭区东大街100号汴京饭店西隔壁
咨询电话:0371-23802120
【禹王台区南郊乡卫生院预防接种门诊】 ☑新冠肺炎灭活疫苗—第三针加强针(预约时间与第二针间隔必须够6个月)接种时间:1月5-8日上午08:30-11:30,13:30-16:30
接种证件:请携带身份证!
接种地点:禹王台区南郊乡大李庄(大杨路181号)
咨询电话:13949435804
【杞县中医院】
接种疫苗:
两针剂成人加强针(凡是接种两针剂灭活疫苗满六个月以上的 第二针接种时间在7月5日以前 接种第三针加强针)
5型腺病毒载体一针剂新冠疫苗接种满六个月以上的可以进行第二针剂加强针。
接种时间:早08:00-晚17:00,中午不休息,请需要接种者携带身份证,全程佩戴好口罩到院接种。为了节省您的时间,请您有序排队。
接种地点及咨询电话:(北环院区)门诊三楼新冠疫苗接种门诊。杞县中医院新院区位于大北环路和s213交叉口(北环壹号小区东),新老院区之间提供免费班车、县内乘坐6路公交车可达杞县中医院新院区。
咨询电话:0371-22293929
【州桥社区卫生服务中心预防接种科新冠疫苗接种通知】

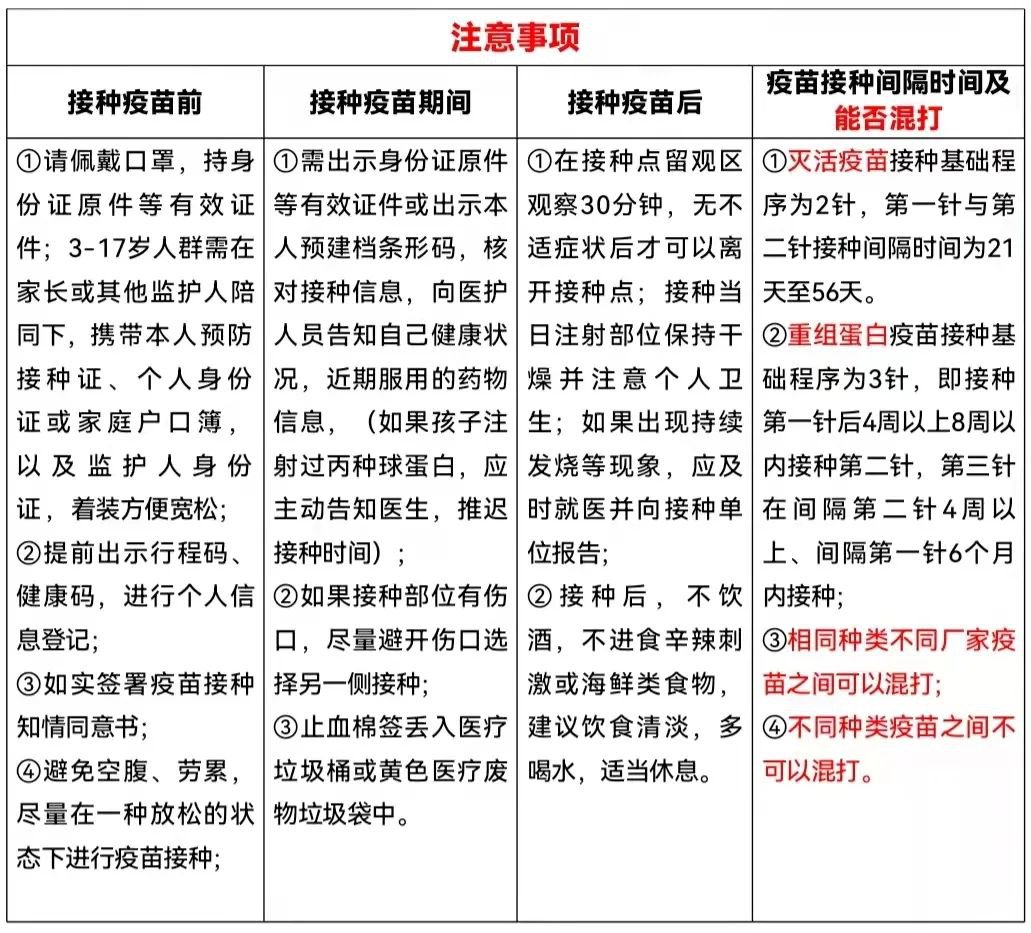
请居民朋友仔细阅读以下注意事项
联系电话:0371-23237738 / 0371-23237748
地址:开封市鼓楼区南太平街7号
【开封集英街西郊乡卫生院新冠疫苗接种指南】
接种时间(周末不休):
上午8:30——11:30,下午2:00——4:30
接种地点:
集英街与金祥路交叉口向北50米路东(西郊乡卫生院集英街院区)
西郊卫生院联系电话:
0371-22303261
加强针接种对象:
对18岁及以上且距离第二针接种时间满6个月的人群实施加强免疫接种(注意:接种三针剂疫苗的居民无需接种加强针!)60岁以上老人加强针符合条件还未接种的,携带身份证、带好口罩前往接种点接种。





