
【开封龙亭区北书店办事处社区卫生服务中心预防接种门诊】
☑新冠肺炎灭活疫苗—第三针加强针
1、18岁及以上人群
2、第三针加强针预约与第二针接种间隔必须够6个月
接种时间:1月19-21日上午08:00-11:00,14:00-16:00
接种地点:龙亭区东大街100号汴京饭店西隔壁
咨询电话:0371-23802120
【杞县中医院】
接种疫苗:
两针剂成人灭活疫苗(接种第一针剂、第二针剂)
两针剂成人加强针(凡是接种两针剂灭活疫苗满六个月以上的 第二针接种时间在7月19日以前 接种第三针加强针)
儿童疫苗接种3—11岁的第一针剂、第二针剂开始接种
未成年人疫苗12—17岁接种(第一针剂、第二针剂)
安徽智飞三针剂成人疫苗接种(第二针剂、第三针剂)
5型腺病毒载体一针剂新冠疫苗 接种满六个月以上的可以进行第二针剂加强针。
注意事项:3到17周岁接种人群需在监护人陪同下接种
1.家族和个人有惊厥史者、患慢性病者、有癫痫史者、过敏体质者慎用。
2.注射后出现任何神经系统反应者,禁止再次使用。
3.因疫苗特性或受种者个体差异等因素,接种本疫苗的保护效果都不能达到100%,接种后依然要做好个人防护。
4.接种疫苗后,请在留观区留观30分钟。接种后如有不适,请及时告知接种医生。
5.本次系自愿接种。接种后如果发生预防接种异常反应,将按照国家相关规定进行补偿。
接种时间:早上8:00—12:00、下午14:00—17:00,请需要接种者携带身份证,全程佩戴好口罩到院接种。为了节省您的时间,请您有序排队。
接种地点及咨询电话:(北环院区)门诊三楼新冠疫苗接种门诊。杞县中医院新院区位于大北环路和s213交叉口(北环壹号小区东),新老院区之间提供免费班车、县内乘坐6路公交车可达杞县中医院新院区。
咨询电话:0371-22293929
【禹王台区南郊乡卫生院预防接种门诊】 ☑新冠肺炎灭活疫苗—第一、二针(12岁以上人群,第二针与第一针须间隔21天以上)
接种时间:1月19-21日上午08:30-11:30
接种证件:请携带身份证,接种第二针的还需要第一针接种凭证!12-17岁人群接种需监护人陪同,还要户口本、预防接种证等证件。
—第三针加强针(预约时间与第二针间隔必须够6个月)
接种时间:1月19-22日上午08:30-11:30,13:30-16:30
☑重组CHO疫苗三针程序 安徽智飞(暂时只约第二、三针)
接种时间:1月19-20日上午08:30-11:30
接种证件:请携带身份证,接种第二针的还需要第一针接种凭证!
接种地点:禹王台区南郊乡大李庄(大杨路181号)
咨询电话:13949435804
【州桥社区卫生服务中心预防接种科新冠疫苗接种通知】

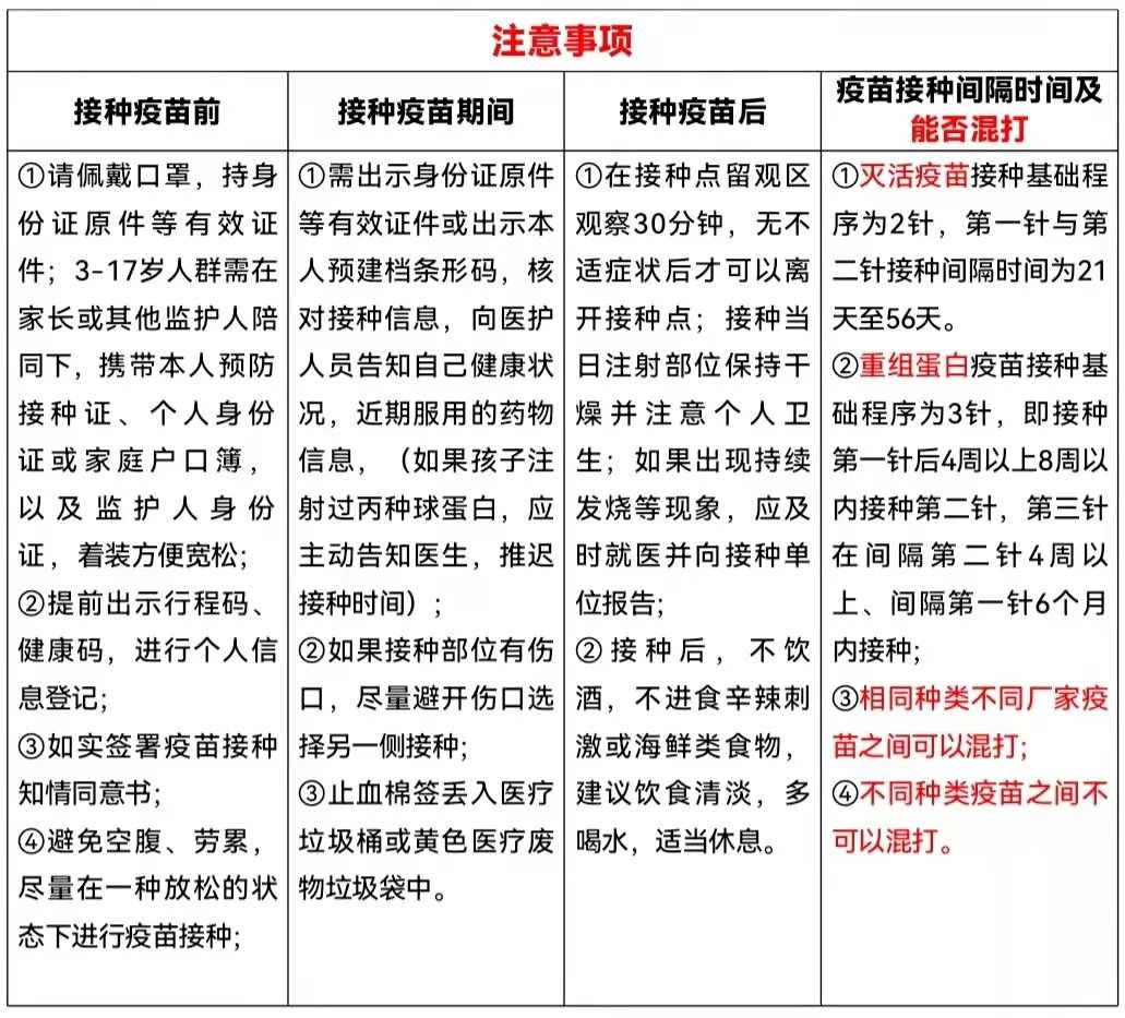
请居民朋友仔细阅读以下注意事项
联系电话:0371-23237738 / 0371-23237748
地址:开封市鼓楼区南太平街7号
3-17岁人群接种注意事项
1、请佩戴好口罩、穿宽松衣物。要在家长或者其他监护人陪同下接种,携带本人预防接种证、个人身份证或家庭户口簿,以及监护人身份证,提前出示行程码,进行个人信息登记;
2、接种前,请学生家长配合接种人员做好健康询问和知情告知工作,仔细阅读并由监护人签署《新型冠状病毒灭活疫苗(Vero细胞)接种知情同意书》。
3、监护人要主动告知医生孩子有没有禁忌症和过敏史。此外,如果孩子注射过丙种球蛋白,都应主动告知医生,推迟接种时间。
4、接种前要避免空腹、劳累,尽量在一种放松的状态下进行疫苗接种。
5、接种后一定要在接种现场留观30分钟,如有不适症状请告知医护人员。
6、接种后注意休息,保障充足的睡眠,不要熬夜,切勿剧烈运动和过量饮酒。





