
温馨提醒:前往接种前,建议提前致电咨询确认一下接种信息,以实际为准!
【州桥社区卫生服务中心预防接种科新冠疫苗接种通知】

州桥社区卫生服务中心新冠疫苗临时接种点安排一览表

(注:临时接种点接种时间或地点如有变动,请以接种点实际工作情况为准。)

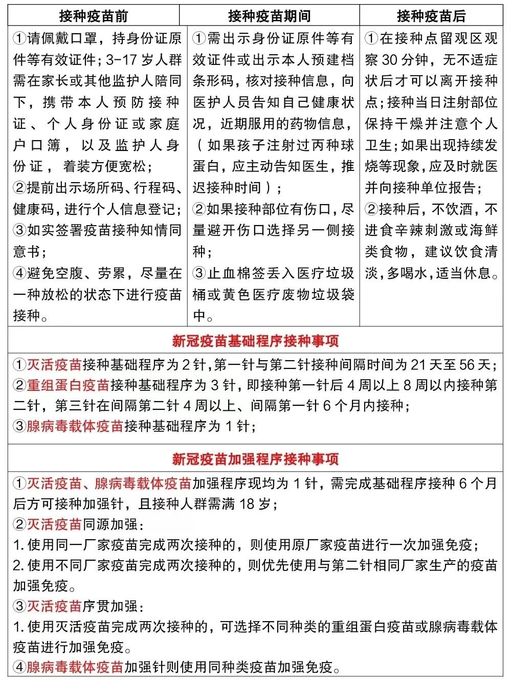
(注:新冠疫苗具体接种事项请以当日所填写新冠疫苗接种知情同意书内容为准。)
联系电话:0371-23237738 / 0371-23237748
地址:开封市鼓楼区南太平街7号
【杞县中医院】点击查看杞县中医院疫情防控公告
接种疫苗:
两针剂成人灭活疫苗(接种第一针剂、第二针剂)
两针剂成人加强针(凡是接种两针剂灭活疫苗满六个月以上的 第二针接种时间在11月16日以前接种第三针加强针)
儿童疫苗接种3—11岁的第一针剂、第二针剂开始接种
未成年人疫苗12—17岁接种(第一针剂、第二针剂)
安徽智飞三针剂成人疫苗接种(第二针剂、第三针剂)
5型腺病毒载体一针剂新冠疫苗 接种满六个月以上的可以进行第二针剂加强针。
序贯加强接种安徽智飞重组CHO正在同步接种当中.
注意事项:3到17周岁接种人群需在监护人陪同下接种
1.家族和个人有惊厥史者、患慢性病者、有癫痫史者、过敏体质者慎用。
2.注射后出现任何神经系统反应者,禁止再次使用。
3.因疫苗特性或受种者个体差异等因素,接种本疫苗的保护效果都不能达到100%,接种后依然要做好个人防护。
4.接种疫苗后,请在留观区留观30分钟。接种后如有不适,请及时告知接种医生。
5.本次系自愿接种。接种后如果发生预防接种异常反应,将按照国家相关规定进行补偿。
接种时间:早上8:00—12:00、下午14:30—17:30,请需要接种者携带身份证,全程佩戴好口罩到院接种。为了节省您的时间,请您有序排队。
接种地点及咨询电话:(北环院区)门诊三楼新冠疫苗接种门诊。杞县中医院新院区位于大北环路和s213交叉口(北环壹号小区东),新老院区之间提供免费班车、县内乘坐6路公交车可达杞县中医院新院区。
咨询电话:0371-22293929
【禹王台区南郊乡卫生院预防接种门诊】
☑新冠肺炎灭活疫苗—(第一、二针及第三针加强针)
预约说明:3岁及以上成人可预约第一、二针,18岁及以上成人可约第一、二针及加强针(第三针),第二针与第一针须间隔21天以上,加强针(第三针)距离第二针间隔半年以上
接种时间:5月17日-5月22日上午08:30-11:30,13:30-16:00
接种证件:成人需携带身份证,儿童需要携带户口本、父母身份证。
☑重组CHO疫苗三针程序 安徽智飞(暂时只约第二、三针)
接种时间:5月17-18日上午08:30-11:30
接种证件:请携带身份证
接种地点:禹王台区南郊乡大李庄(大杨路181号)
咨询电话:13949435804
【开封禹王台区汪屯乡卫生院】
☑新冠肺炎灭活疫苗(第一二针及第三针加强针)
1、18岁及以上人群
2、第三针加强针预约与第二针接种间隔必须够6个月
3、带身份证接种
接种时间:5月17-21日上午08:30-11:30,下午14:00-16:30
接种地点:禹王台区汪乡屯高楼村中医馆二楼
咨询电话:0371-22302811
【通许城关卫生院加强针疫苗接种指南】
一、接种对象
两针剂疫苗第二针接种满6个月的群众,均可到城关卫生院接种加强针疫苗。
二、接种地点
老街十字路口向东20米路南城关卫生院。
三、接种时间
上午8点到12点,下午2点到5点,周六、周日不休息。
四、注意事项
接种时携带身份证前往接种加强针疫苗。有疑问可以电话咨询,咨询电话22300262。
【开封集英街西郊乡卫生院新冠疫苗接种指南】
接种时间(周末不休):
上午8:30——11:30,下午2:00——4:30
接种地点:
集英街与金祥路交叉口向北50米路东(西郊乡卫生院集英街院区)
西郊卫生院联系电话:
0371-22303261
加强针接种对象:
对18岁及以上且距离第二针接种时间满6个月的人群实施加强免疫接种(注意:接种三针剂疫苗的居民无需接种加强针!)60岁以上老人加强针符合条件还未接种的,携带身份证、带好口罩前往接种点接种。
【开封龙亭区北郊乡新冠疫苗接种指南】
一、接种对象:
18周岁以上凡已完成“两针剂次疫苗的第二针次”接种完毕后“间隔满6个月”者,请携带身份证接种加强针(注意:接种三针剂疫苗的居民无需接种加强针;儿童新冠疫苗:需监护人持儿童的防疫本、身份证或户口本)
二、接种时间:
上午8:30--11:30;下午14:00--19:00;(接种过疫苗留观30分钟再离开!)
三、接种地点:
接种点1:北郊乡卫生院西院:北郊乡鼎宇馨港小区北门东头路南(北郊乡复兴大道北边东官庄村南边的复兴二街与鼎宇东路交叉口向西50米路南)。咨询电话:22039612、22037021

接种点2:北郊乡龙翔社区,青年城东门北侧。咨询电话:22069106。
接种点3:北郊乡仁和社区,丹尼斯东隔壁。咨询电话:22233098。

温馨提示:
▲无需预约,随到随打;
▲带身份证、戴口罩、保持“一米线”;
▲接种后留观30分钟,保持接种局部皮肤清洁。
【橄榄城社区】
加强针接种对象:
凡已完成“两针剂次疫苗的第二针次”接种完毕后“间隔满6个月”者,请携带身份证接种加强针(注意:接种三针剂疫苗的居民无需接种加强针!)
60岁以上老人符合接种加强针条件但尚未接种的,携带身份证前往接种点接种。如有疑问,可咨询西郊乡卫生院,联系电话:22303261
关于3-11岁儿童新冠疫苗:
需监护人持儿童的防疫本(如果没有可不带)、身份证或户口本前往接种点接种。
接种时间:
上午8:30-11:30;下午2:00- 4:30。周六周日按上述时间正常接种
接种地点:
东京大道与六大街交叉路口向北约220米西郊乡卫生院

温馨提示:
▲登记时请一定报橄榄城社区;
▲无需预约,随到随打;
▲目前加强针需要两人接种一支疫苗,建议两人同行;
▲带身份证、戴口罩、保持“一米线”;
▲接种后留观30分钟,保持接种局部皮肤清洁。





