
【州桥社区卫生服务中心预防接种科新冠疫苗接种通知】
州桥社区卫生服务中心新冠疫苗临时接种点安排一览表
(注:临时接种点接种时间或地点如有变动,请以接种点实际工作情况为准。)
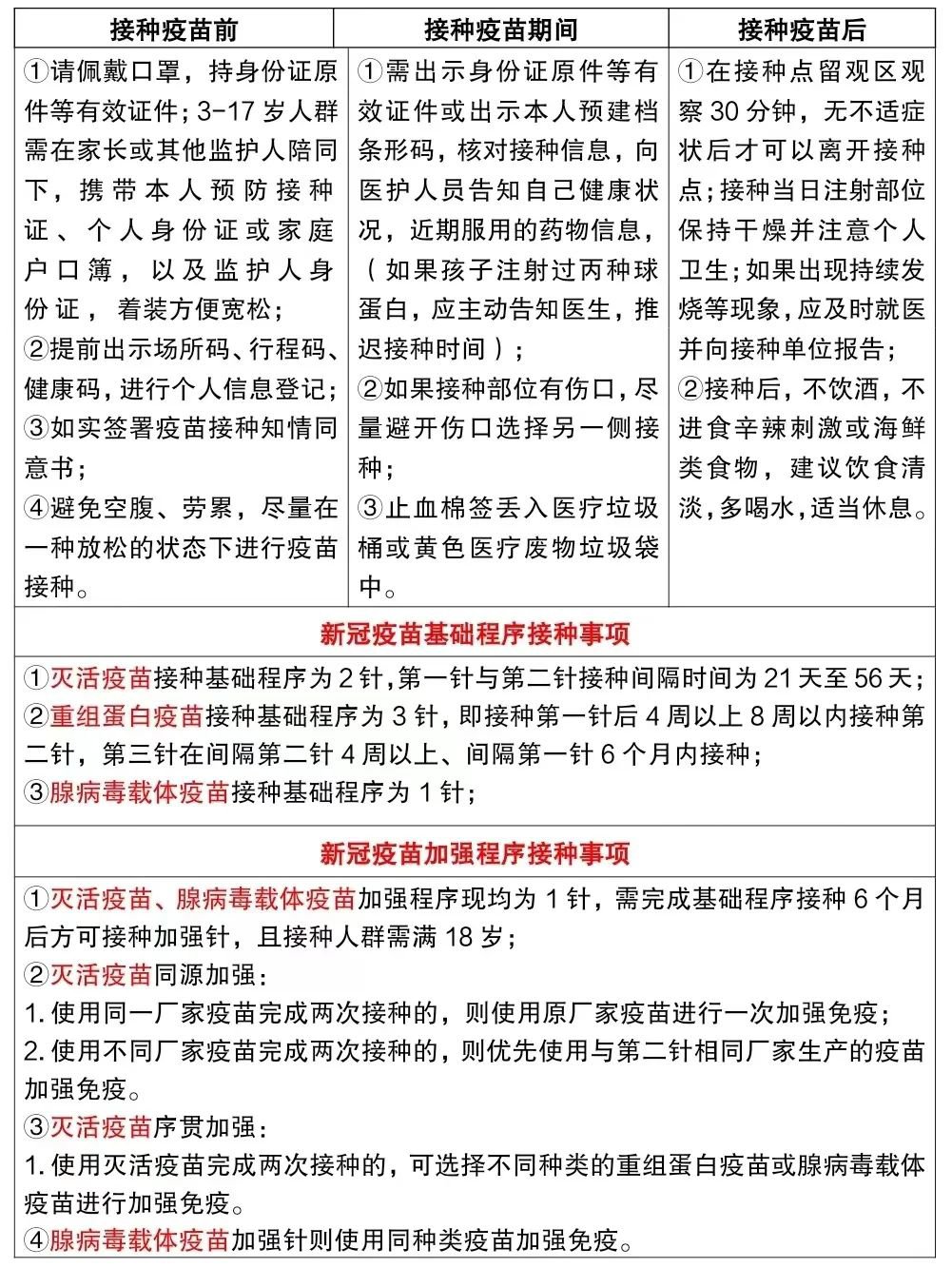
(注:新冠疫苗具体接种事项请以当日所填写新冠疫苗接种知情同意书内容为准。)
联系电话:0371-23237738 / 0371-23237748
地址:开封市鼓楼区南太平街7号
社会热点2022-09-29 16:38:48佚名

【州桥社区卫生服务中心预防接种科新冠疫苗接种通知】
州桥社区卫生服务中心新冠疫苗临时接种点安排一览表
(注:临时接种点接种时间或地点如有变动,请以接种点实际工作情况为准。)
(注:新冠疫苗具体接种事项请以当日所填写新冠疫苗接种知情同意书内容为准。)
联系电话:0371-23237738 / 0371-23237748
地址:开封市鼓楼区南太平街7号