
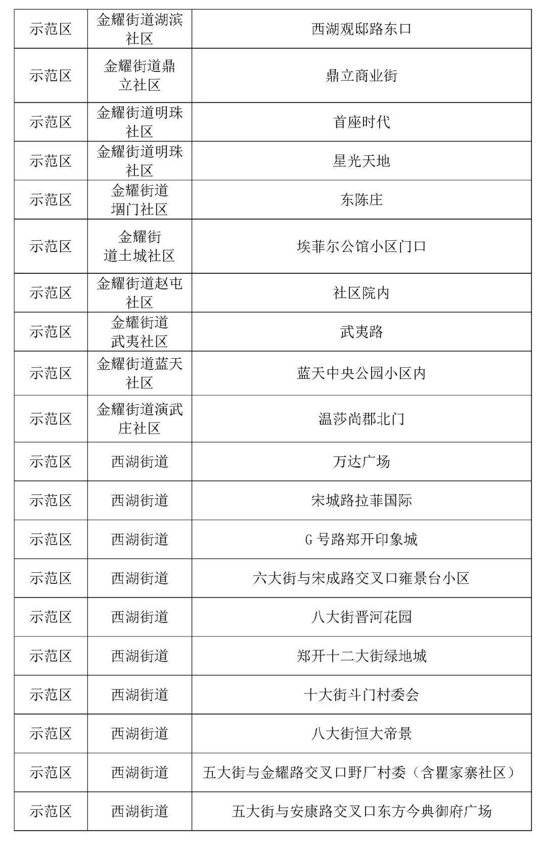
开封城乡一体化示范区常态化核酸采样点
注意事项
1.居民等候采样期间全程规范佩戴口罩,做好个人防护,听从现场工作人员指引,有序排队,保持1米以上间距,提前准备好身份证(未申领身份证的未成年人需提供身份证号码,由工作人员手动录入)。各采样点应对老弱病残孕、幼儿等特殊人群予以优先采样。采样结束24小时后可登录“豫事办”app、“支付宝”-“豫事办”小程序查询核酸检测结果。
2.采样完毕后请立即离开,不要在采样现场逗留。
3.有发热、咳嗽等呼吸道症状的人员,请就近前往设置发热门诊的医疗机构进行采样。
4. 48小时内接种过新冠病毒疫苗的人员切勿参加核酸采样。采样前30分钟请勿吸烟、喝酒和嚼口香糖,采样前2小时尽量避免进食。
5.对干扰、阻碍采样工作,恶意传播不实图片、视频和言论,造成严重社会影响的,将依法从严追究法律责任。





