
关于调整市本级城镇职工、城乡居民
基本医疗保险门诊特殊疾病申办流程的通知
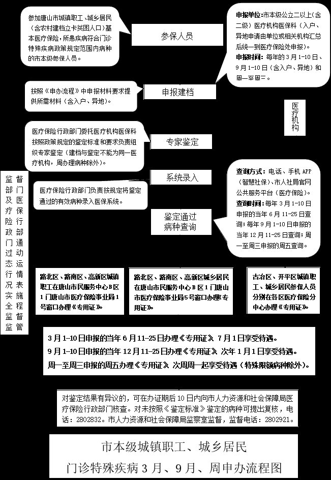
市本级各参保单位、医疗保险代理(代办)机构及参保人员:
根据《唐山市城镇职工基本医疗保险实施办法》(唐政发〔2017〕25号)、《唐山市城乡居民基本医疗保险实施办法》(唐政发〔2016〕24号)、《唐山市人力资源和社会保障局关于印发<唐山市城镇职工基本医疗保险门诊特殊疾病鉴定标准>的通知》(唐人社字〔2016〕100号)、《关于印发唐山市城乡居民基本医疗保险门诊特殊疾病管理办法的通知》(唐人社发〔2016〕19号)、《唐山市人社局、民政局、财政局、卫计委、扶贫领导小组办公室关于印发<唐山市提高贫困人口医疗保障救助水平解决因病致贫返贫问题实施细则(试行)>的通知》(唐人社字〔2017〕160号)、《关于扩大门诊特殊疾病病种范围并规范工作流程的通知》(唐人社字〔2014〕96号)等相关文件规定。为贯彻落实市人社局《关于进一步优化营商环境的工作方案》,经研究决定,自2018年5月1日起将市本级城镇职工、城乡居民基本医疗保险门诊特殊疾病单位到医疗保险行政部门申报调整为参保人员在市本级公立二级以上(含二级)医疗机构医保科申报。保留因病情较重、行动不便或生活不能自理和已办理长期异地居住备案参保人员需3、9月1-10日申报入户、异地鉴定的流程、受理部门及提供的材料不变。取消鉴定结果(鉴定申请表)领取环节。具体申办流程如下:
一、申报条件
参加唐山市城镇职工、城乡居民(含农村建档立卡贫困人口)基本医疗保险并按时足额缴纳医保费,所患疾病符合门诊特殊疾病政策规定范围内病种的市本级(路北区、路南区、高新技术开发区、开平区、古冶区)参保人员。
二、3、9月1-10日申报种病范围及申办流程
(一)申报病种范围
城镇职工病种范围
1.糖尿病合并高血压;2.糖尿病合并肾病;3.糖尿病合并视网膜病;4.糖尿病足;5.脑血管后遗症;6.冠心病;7.慢性肝炎(活动期);8.肝硬化;9.慢性阻塞性肺病;10.肺源性心脏病;11.慢性周围血管病;12.类风湿性关节炎伴功能障碍;13.帕金森氏病;14.胃溃疡;15.十二指肠溃疡;16.慢性萎缩性胃炎;17.溃疡性结肠炎(活动期);18.系统性红斑狼疮;19.高血压;20.精神分裂症;21.双情感障碍;22.脑、躯体器质性疾病伴发的精神障碍。
城乡居民病种范围
1.糖尿病合并高血压;2.糖尿病合并肾病;3.糖尿病合并视网膜病;4.糖尿病足;5.脑血管后遗症;6.冠心病;7.慢性肝炎(活动期);8.肝硬化;9.肺源性心脏病;10.类风湿性关节炎伴功能障碍;11.帕金森氏病;12.系统性红斑狼疮;13.高血压;14.精神分裂症;15.双相情感障碍;16.脑、躯体器质性疾病伴发的精神障碍。
(二)申办流程
1、申报时间
每年3月1-10日和9月1-10日(法定节假日顺延)含因病情较重生活不能自理所致行动不便和已办理长期异地居住备案手续的参保人员入户、异地申报。
2、申报材料
申报个人需提供一年内公立二级以上(含二级)医疗机构住院确诊病历一份真实、有效、齐全(加盖医疗机构公章),社会保障卡。
入户、异地鉴定申报材料
(1)申报个人需提供一年内公立二级以上(含二级)医疗机构住院确诊病历一份真实、有效、齐全(加盖医疗机构公章)。
(2)申报“入户”人员需提供申请一份(A4纸)、申报“异地”人员需提供《异地就医证》首页或《长期异地居住备案表》复印件一张(A4纸)。
(3)《唐山市基本医疗保险门诊特殊疾病(入户、异地)鉴定申请表》一式二份(所在单位或代理机构、医保代办机构、就业劳动保障服务所(站)提供此表并加盖公章)。
3、申办流程
参保人员(入户、异地申请到所在单位或相关机构申报并由其汇总后统一向医疗保险处申报)→申报建档→鉴定→系统录入→办理《专用证》
4、申办时限
3月1-10日申报的当年6月11-25日办理《专用证》(法定节假日顺延)、7月1日享受待遇。
9月1-10日申报的当年12月11-25日办理《专用证》(法定节假日顺延)、次年1月1日享受待遇。
三、周办理申报种病范围及申办流程
(一)申报病种范围
城镇职工病种范围
1.重症肌无力;2.尿毒症;3.肺移植术后;4.心脏移植术后;5.肝脏移植术后;6.肾移植术后;7.恶性肿瘤;8.冠心病(支架、搭桥);9.再生障碍性贫血;10.白血病;11.运动神经元疾病;12.骨髓异常增生综合症;13.血友病;14.慢性粒细胞白血病;15.胃肠道间质瘤。
城乡居民病种范围
1.尿毒症;2.肺移植术后;3.心脏移植术后;4.肝脏移植术后;5.肾移植术后;6.恶性肿瘤;7.冠心病(支架、搭桥);8.再生障碍性贫血;9.白血病;10.血友病;11.慢性粒细胞白血病;12.胃肠道间质瘤;13.苯丙酮尿症。
城乡居民农村建档立卡贫困人口种病范围
1、高血压(Ⅲ期高危及以上);2、风心病;3、肺心病;4、心肌梗塞;5、各种慢性心功能衰竭;6、脑血管后遗症(有严重功能障碍);7、慢性中重度病毒性肝炎;8、肝硬化;9、慢性肾炎;10、糖尿病(合并严重并发症);11、再生障碍性贫血;12、类风湿性关节炎(有严重肢体功能障碍);13、系统性红斑狼疮;14、癫痫;15、精神障碍;16、活动性结核;17、帕金森氏病;18、器官移植术后治疗(仅限于使用抗排斥免疫调节剂);19、终末期肾病;20、恶性肿瘤放化疗;21、白血病;22、重症精神病。
(二)申办流程
1、申报时间
每周星期一至三(法定节假日顺延)。
2、申报材料
申报个人需提供一年内公立二级以上(含二级)医疗机构住院确诊病历一份真实、有效、齐全(加盖医疗机构公章),社会保障卡。
城乡居民农村建档立卡贫困人口申报材料
申报个人需根据《唐山市提高贫困人口医疗保障救助水平解决因病致贫返贫问题实施细则(试行)》(唐人社字〔2017〕160号)文件中规定的病种范围和《河北省医疗保障救助对象18种普通慢性病和4种重大慢性病标准》要求提供所申请病种的相关资料真实、有效、齐全,建档立卡贫困人口有效证件、社会保障卡。
3、申办流程
参保人员→申报建档→鉴定→系统录入→办理《专用证》
4、申办时限
每周星期一至三申报的星期五办理《专用证》(法定节假日顺延)、次周周一起享受待遇(特殊限额病种除外)。
四、受理部门
(一)申报部门
市本级公立二级以上(含二级)医疗机构医保科。
申报按照在住院或就医确诊医疗机构原则。提供异地住院确诊病历的参保人员在末次就医医疗机构或市本级三级甲等医疗机构申报,城乡居民苯丙酮尿症病种在唐山市妇幼保健院(唐山市第六医院)申报。
(二)入户、异地申报部门
唐山市人力资源和社会保障局医疗保险处,地址:唐山市路北区建设南路60号(建设路与北新道交口),唐山市人力资源和社会保障局C段1层104室,电话:2802832。
(三)办理《专用证》部门
办理《专用证》需提供一寸免冠照片一张(已办理《专用证》人员携带《专用证》),社会保障卡。
1、路北区、路南区、高新区城镇职工、城乡居民参保人员在唐山市民服务中心B区1门唐山市医疗保险事业局办理,地址:艺文道与丹凤路交叉路口,座游5路。
城镇职工在1号窗口办理,电话:0315-2803136。
城乡居民在5号窗口办理,电话:0315-2803139。
2、开平区城镇职工、城乡居民参保人员在开平医保分中心办理。地址:开平公园对面(审批大厅三层),电话:0315-3390196。
3、古冶区城镇职工、城乡居民参保人员在古冶医保分中心办理。地址:古冶区京华道,电话:0315-3256689。
五、鉴定通过的有效病种查询
(一)查询时间
3月1-10日申报的当年6月11-25日查询。
9月1-10日申报的当年12月11-25日查询。
每周星期一至三申报的星期五查询。
(二)查询方式
市本级城镇职工、城乡居民基本医疗保险参保人员可通过电话、手机APP(智慧社保)、市人社局官网公共服务平台(医疗保险)或到医疗保险经办机构查询。
(三)查询部门、地址、电话
唐山市人力资源和社会保障局医疗保险处,地址:唐山市路北区建设南路60号(建设路与北新道交口),唐山市人力资源和社会保障局C段1层104室,电话:2802832。
1、路北区、路南区、高新区城镇职工、城乡居民参保人员在唐山市民服务中心B区1门唐山市医疗保险事业局,地址:艺文道与丹凤路交叉路口。
城镇职工在1号窗口,电话:0315-2803136。
城乡居民在5号窗口,电话:0315-2803139。
2、开平区城镇职工、城乡居民参保人员在开平医保分中心。地址:开平公园对面(审批大厅三层),电话:0315-3390196。
3、古冶区城镇职工、城乡居民参保人员在古冶医保分中心。地址:古冶区京华道,电话:0315-3256689。
六、收费标准:不收费。
七、其他事项
1.非市本级城镇职工、城乡居民参保人员请向所在县(市)、区人社部门咨询办理程序及相关事宜。
2.请登录唐山市人力资源和社会保障网(http://www.hets.lss.gov.cn)“资料下载”栏目下载《唐山市基本医疗保险门诊特殊疾病(入户、异地)鉴定申请表》。
3.《市本级城镇职工、城乡居民基本医疗保险门诊特殊疾病申办流程图》附后。






