
中行预约入口:点此进入
建行手机门户预约入口:点此预约
农行预约入口:点此预约
预约官网入口:
1、中国工商银行:https://www.icbc.com.cn/ICBC/ICBCCOIN/roccentryPC.html
2、中国银行:https://cmcoins.boc.cn/BOC15_CoinSeller/welcome.html
3、交通银行:http://www.bankcomm.com/BankCommSite/getDispatcherUrl.do?reqType=218
4、浦发银行:https://wap.spdb.com.cn/mspmk-cli-coinrsv/CoinHome?version=3
5、中国邮政储蓄银行:https://pbank.psbc.com/perbank/index.html?ZmFxVGFnPXBvc3RDb2lu
6、华夏银行:https://mcm.hxb.com.cn/m/coin/#
7、中国农业银行:https://eapply.abchina.com/coin/
8、中国建设银行:http://m.ccb.com/cn/jnb/mobilev3/subject/index.html?LOGIN_TYPE=SNS
预约兑换安排
双色铜合金纪念币采取预约兑换方式发行。具体发行工作安排如下:
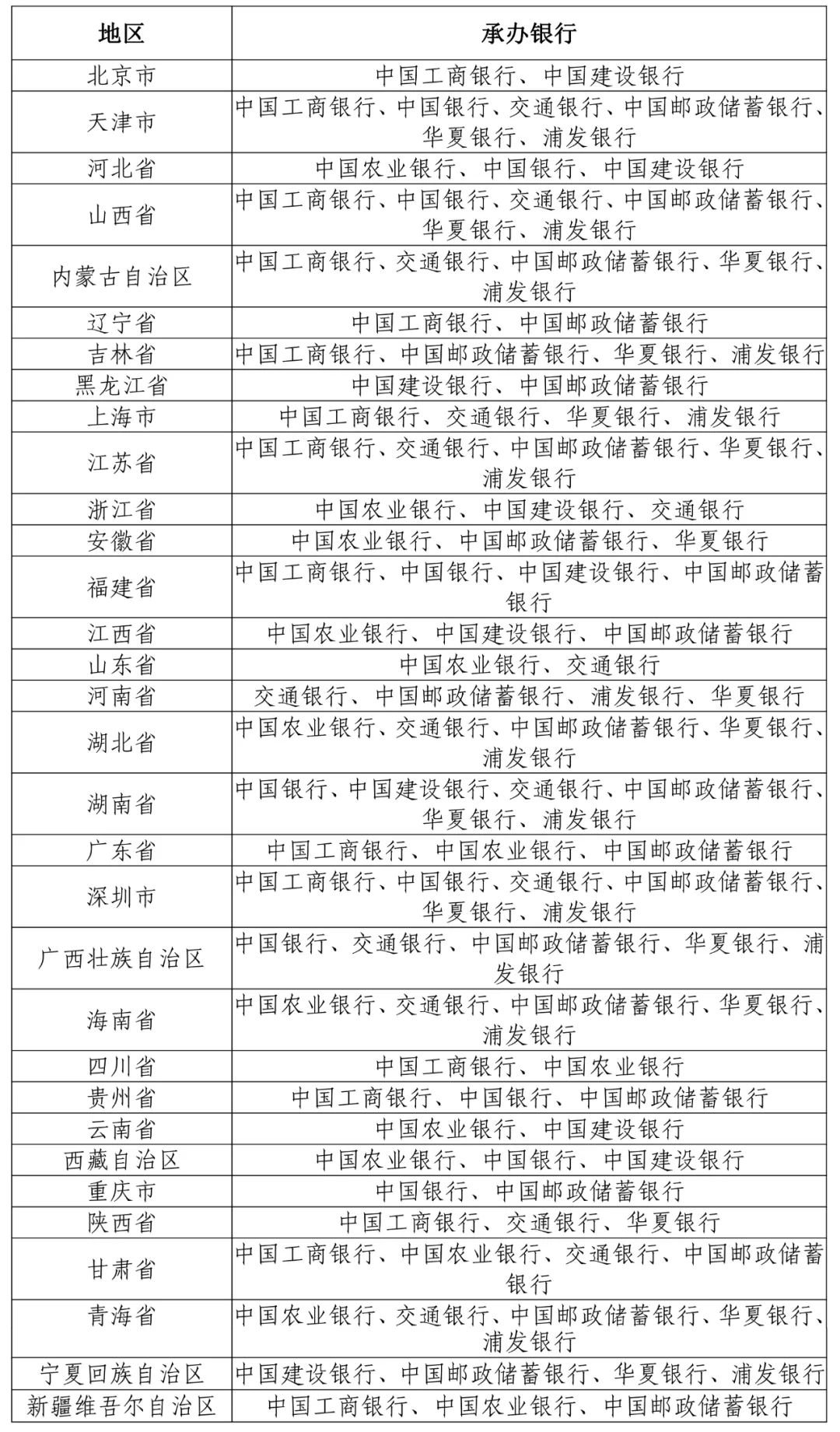
承办预约兑换工作的银行业金融机构中国工商银行、中国农业银行、中国银行、中国建设银行、交通银行、中国邮政储蓄银行、华夏银行、浦发银行(以下统称承办银行)共同承担2022年贺岁双色铜合金纪念币的预约兑换工作。各地区具体安排如下:

各地预约分配数量
2022年1月6日前,中国人民银行分支机构将向社会公告当地2022年贺岁双色铜合金纪念币的分配数量等信息;承办银行将在其官方网站公布2022年贺岁双色铜合金纪念币预约兑换网点和每个网点的可预约数量等信息。
预约安排
承办银行于2022年1月7日至1月9日办理2022年贺岁双色铜合金纪念币的预约业务。公众可通过预约承办银行官方网站等线上渠道或在营业时间内前往承办银行公布的预约兑换网点进行预约登记。





