
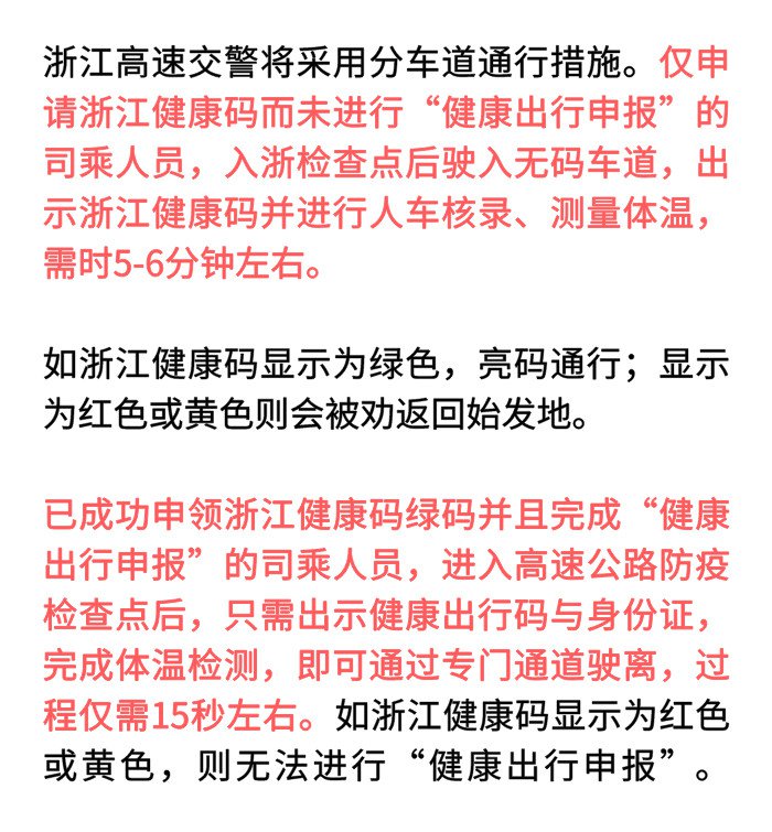
根据省委、省政府要求,浙江高速交警将于2月19日0时起正式启用“健康出行申报”复核系统。
凡是通过高速公路入浙的人员,首先需通过“支付宝”APP在线申请浙江健康码(所在城市+健康码)。
浙江健康码显示绿码后,方可进行 “入浙通行申报”,申报完成后请截屏保存该绿码以备入浙核查。
“入浙通行申报”
方式一:用户申领浙江省健康码后,点击二维码下方“入浙通行申报”的链接,进入到相应界面。
方式二:通过支付宝二维码进入到“健康码出行申报”界面后按提示操作
用户请如实填报个人信息,填写完成后点击“提交”按钮。
提交后,系统自动生成二维码,通行时出示给工作人员。
温馨提示






