
关于加强新型冠状病毒肺炎疫情防控工作的通告(第18号)
根据当前疫情防控和企业复工复产需要,结合我市实际,决定对来玉、返玉人员实行分类管理,现将有关事项通告如下:
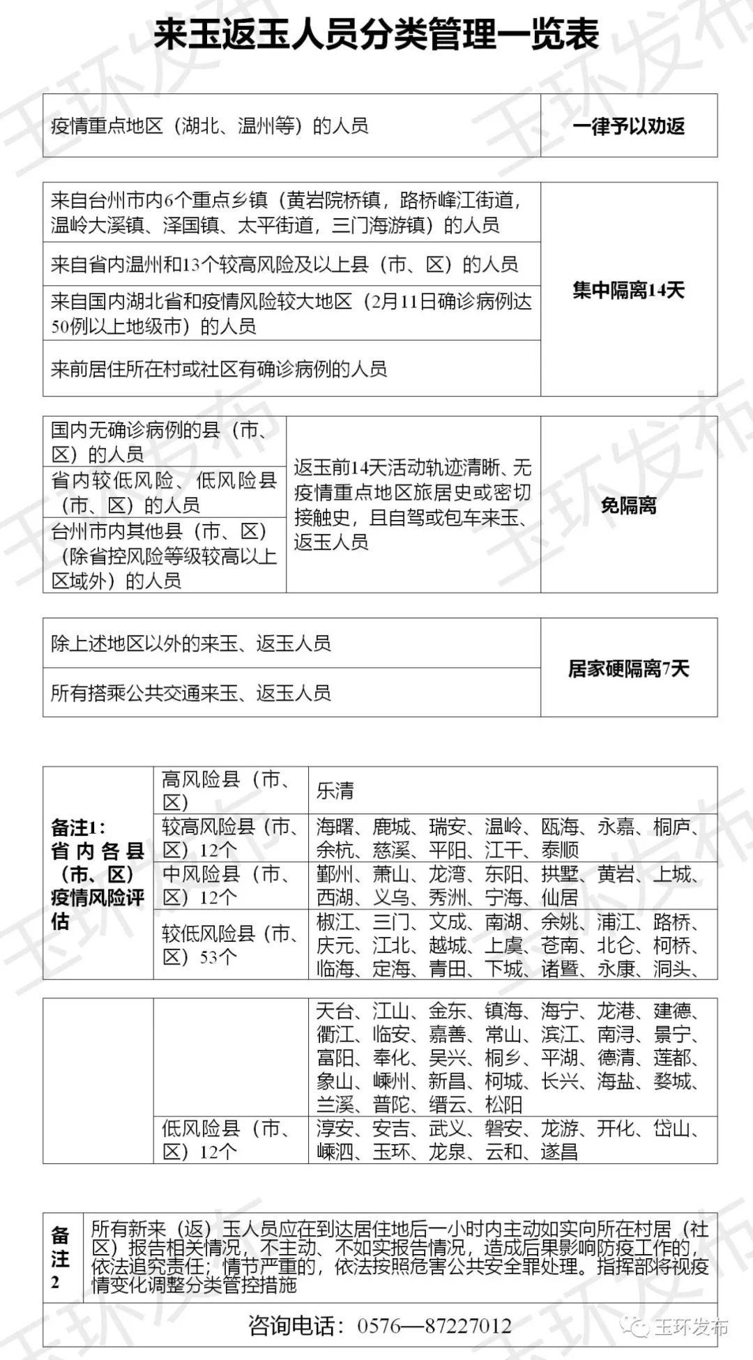
一、疫情重点地区(湖北、温州等)人员暂缓返程,执意返玉的一律予以劝返。
二、省、台州市下达的重点管控人员,实行集中隔离14天。
三、来自台州市内6个重点乡镇(黄岩院桥镇,路桥峰江街道,温岭大溪镇、泽国镇、太平街道,三门海游街道)的人员,实行集中隔离14天。
四、来自省内温州和13个较高风险及以上县(市、区)的人员,实行集中隔离14天。
五、来自国内湖北省和疫情风险较大地区(2月11日确诊病例达50例以上地级市)的人员,实行集中隔离14天。
六、来前居住所在村或社区有确诊病例的,实行集中隔离14天。
七、来自国内无确诊病例的县(市、区)、省内较低风险、低风险县(市、区)和台州市内其他县(市、区)(除省控风险等级较高以上区域外),前14天活动轨迹清晰、无疫情重点地区旅居史或密切接触史,且自驾或包车来玉、返玉人员,无需隔离。
八、除上述地区以外的来玉、返玉人员,实行居家硬隔离7天。
九、所有搭乘公共交通来玉、返玉人员,请自觉居家硬隔离7天。
十、来玉、返玉人员一般不允许通过公共交通返程,应由企业通过包车、包机、包列,以及员工自驾车等形式返回,落实闭环管理。
十一、有序恢复出租房市场,对已经租住的、原先租住在村(小区)春节后已返玉的、已在玉购房的外来人员外出返回的三类人员,视同本地村民、社区居民管理。在出租房内连续居住14天以上且身体健康人员(含湖北籍、温州籍人员)可继续居住,不得劝离。无需隔离观察的返玉人员,其原居住的出租房可启用居住。
十二、来玉、返玉人员应在到达居住地后一小时内,主动如实向所在村居(社区)报告相关情况。不主动、不如实报告情况,造成后果影响防疫工作的,一律依法追究责任;情节严重的,一律依法按照危害公共安全罪处理。
十三、市疫情防控指挥部根据疫情变化,将视情适时调整分类管理措施。
十四、省、台州市防控指挥部有新规定,从其规定执行。
本通告自2月13日起施行。





