森百科
社会热点
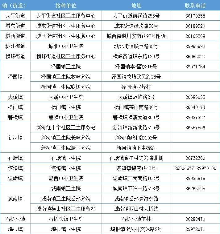
温岭市预防接种门诊地址一览 温岭妇幼保健院预防接种门诊
社会热点
2022-09-26 07:40:23
未知
温岭市预防接种门诊地址一览:
本文标签:
温岭
门诊
预防接种
地址
responsive
上一篇:
2月27日台州又有2名患者治愈出院(台州病情最新消息)
下一篇:
温岭恢复全市预防接种及常规体检等公共服务
相关推荐
2023山东生命至上安全童行直播时间+节目单
社会热点
2023-04-12
2023山东生命至上安全童行直播时间+节目单
2023白洋淀有哪些好玩的旅游线路(白洋淀旅游好玩吗)
2023山东省交通安全宣传进校园直播平台
温州市瓯海区道路交通安全和运输(温州瓯海区交警大队电话)
猜你喜欢
2023山东生命至上安全童行直播时间+节目单
社会热点
2023-04-12
2023白洋淀有哪些好玩的旅游线路(白洋淀旅游好玩吗)
社会热点
2023-04-12
2023山东省交通安全宣传进校园直播平台
社会热点
2023-04-12
温州市瓯海区道路交通安全和运输(温州瓯海区交警大队电话)
社会热点
2023-04-12
2023年山东省生命至上安全童行直播去哪看?
社会热点
2023-04-12
温州泰顺县黄山普通纪念币预约后兑换截止时间+材料
社会热点
2023-04-12
大家正在看
2023山东生命至上安全童行直播时间+节目单
2023白洋淀有哪些好玩的旅游线路(白洋淀旅游好玩吗)
2023山东省交通安全宣传进校园直播平台
温州市瓯海区道路交通安全和运输(温州瓯海区交警大队电话)
2023年山东省生命至上安全童行直播去哪看?
温州泰顺县黄山普通纪念币预约后兑换截止时间+材料
2023年4月12日山东省生命至上安全童行直播时间+入口
2023年保定高阳县半程马拉松竞赛规则一览
燕窝保存要放冰箱吗(燕窝需要冰箱保存吗)
2023年4月12日生命至上安全童行直播观看入口