
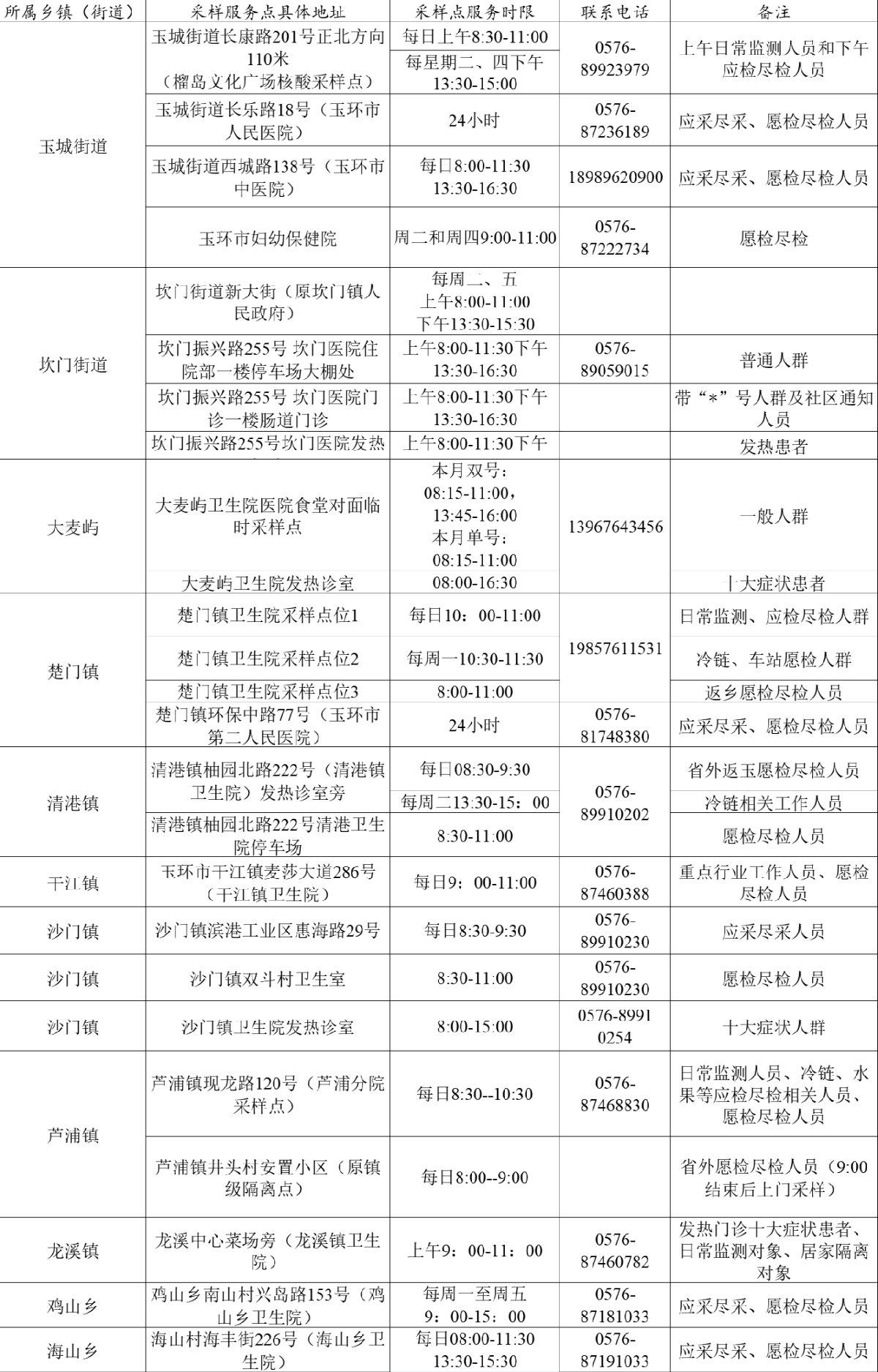
2022玉环核酸检测采样服务点名单(附采样时间)
什么是核酸检测?
目前,核酸检测是及早确定病人是否感染病毒,早发现、早治疗最有效的检测方法。它既不需要开刀也不需要打针,采集人体分泌物后,进行留样保存,在实验室条件下,利用PCR技术进行检测,进行临床病原学的确诊。
血清抗体检测是对核酸检测的有效补充,通过检测人体对病毒的免疫反应,如果近期有新冠病毒感染,人体会产生抗体与病毒抗衡,可在血液中检测到新冠病毒特异性抗体lgM和lgG。研究发现,lgM抗体一般在7天后产生,lgG抗体一般在10天后产生。抗体检测操作简单方便,适用于大量疑似病例、既往感染者和无症状感染者初步筛查,结果等待时间短。





