
关于紧急寻找次密切接触者的通告(第40号)
广大市民朋友:
2021年12月7日,瓯海区新冠肺炎疫情防控指挥部接鹿城转发的温州市疾控中心下发确诊患者动车排查名单,有1名密切接触者郑某的在温活动轨迹涉及瓯海。接到信息后,瓯海区新冠肺炎疫情防控指挥部快速启动应急预案,组织卫健、公安、疾控等部门以及相关街道第一时间开展流行病学调查与核实。截至目前,该名密切接触者首次核酸检测结果为阴性,其在瓯已排查到次密切接触者均已落实核酸检测及隔离管控;涉及到的相关场所均已管控到位,并执行环境终末消杀。
现将该名密切接触者在温活动轨迹公告如下:
活动轨迹:
12月1日
15:57-20:04 乘坐D3103次列车05车06B座从上海虹桥到温州南,随后滴滴返回家中;
12月2日
06:59乘坐77路公交车自霞坊首末站上车至汽车南站下车;
09:40-09:42在金州大厦楼下的店铺购买口罩;
17:16-17:45乘坐77路公交车自瓯江大厦站上车至霞坊首末站下车返回家中;
12月3日
06:59乘坐77路公交车自霞坊首末站上车至汽车南站下车;
10:05-10:07到金州小卖部买零食;
13:00到米品中餐厅(金鼎花苑店)点餐外带,期间未佩戴口罩;
17:25乘坐77路公交车自瓯江大厦站上车至霞坊首末站下车返回家中。
12月4日
06:58乘坐77路公交车自霞坊首末站上车至汽车南站下车;
17:25乘坐77路公交车自瓯江大厦站上车至霞坊首末站下车返回家中;
18:00-18:04在菜蔬生社区超市买菜,然后回家。
12月5日
06:57乘坐77路公交车自霞坊首末站上车至南浦九区站下车;
08:03-08:05到金州小卖部买早餐;
12:04-12:27乘坐77路公交车自瓯江大厦站上车至霞坊首末站下车;
16:00-16:15男友驾车送其前往梧田郑勇电脑店打印资料;
16:30-17:12男友驾车送其前往鱼鳞浃动力头附近菜场买菜,然后回家。
12月6日
07:01-07:22乘坐77路公交车自霞坊首末站上车至汽车南站下车;
07:28-07:30到金州小卖部买早饭;
12:05-12:30乘坐77路公交车自瓯江大厦站上车至霞坊首末站下车返回家中;
19:25-20:00和男友自驾前往车站大道鑫爷的鱼头工坊吃晚餐;(19:20中途至古茗奶茶(时代恒隆店)购买奶茶)
20:00晚餐后返回家中。
12月7日
06:58-07:40乘坐77路公交车自霞坊首末站上车至汽车南站下车;
07:30-07:32到金州小卖部买早饭;
08:33到金州大厦档口领取包裹;
17:45-18:25男友驾车至金州大厦接其前往鹿城区欧洲城朴丰餐饮店(大厅)用晚餐。
考虑到与密切接触人员接触仍有潜在感染的风险,请在上述期间、地点与密接人员有接触或轨迹交叉的人员,第一时间向属地镇街、社区报告,在做好个人防护的情况下,就近前往当地医疗机构接受核酸检测,并配合做好相关疫情防控措施。如瞒报、迟报、谎报将依法追究相关责任。
密切接触者和次密切接触者不是确诊病例。请广大群众主动配合疫情防控工作,自觉遵守法律法规,不造谣、不信谣、不传谣,维护正常生产生活秩序,落实个人健康防护措施,养成戴口罩、勤洗手、常通风、保持安全社交距离等卫生习惯。
瓯海区疾病预防控制中心:0577-88501355
瓯海区南白象街道防控办:0577-86715100
温州市瓯海区新型冠状病毒肺炎疫情防控工作领导小组办公室
2021年12月8日
重点地区来(返)瓯申报平台二维码
瓯海区各镇街(开发区)报备电话一览表
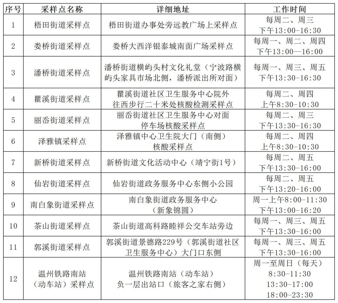
瓯海区核酸采样点一览表





