
鹿城区新型冠状病毒肺炎疫情防控工作领导小组通告(第30号)
关于对绍兴来鹿返鹿人员进行核酸筛查的通告
疫情防控,人人有责!鉴于当前省内疫情形势严峻复杂,为防止疫情进一步扩散,现决定于12月16日对绍兴市来鹿返鹿人员进行核酸筛查,现将有关事项通告如下:
一、采样检测对象12月1日以来有绍兴市旅居史的来鹿返鹿人员。
二、采样时间和地点请按照属地街道社区的通知安排,分时段在指定时间到指定的采样点进行核酸采样(具体采样点附后)。
三、注意事项
1、请相关对象积极配合,尚未申报的人员请用微信扫下方二维码进行主动申报。
2、为保证核酸筛查有序进行,对相关对象健康码暂赋黄码,核酸检测结果阴性后予以恢复绿码。
3、请相关对象携带智能手机、本人有效身份证件按时到达指定地点进行核酸采样。全程佩戴口罩,与他人保持1米以上距离,不交谈,不聚集。
4、请相关对象不要乘坐公交车等交通工具,在采样现场请听从现场工作人员的指引,安全有序完成采样工作。
5、无正当理由拒不配合、妨碍疫情防控或造成其他严重后果的,需依法承担相应法律责任。
为了您和全区人民群众的健康安全,请相关人员积极配合,确保采样检测工作高效完成。
特此通告
申报系统二维码:

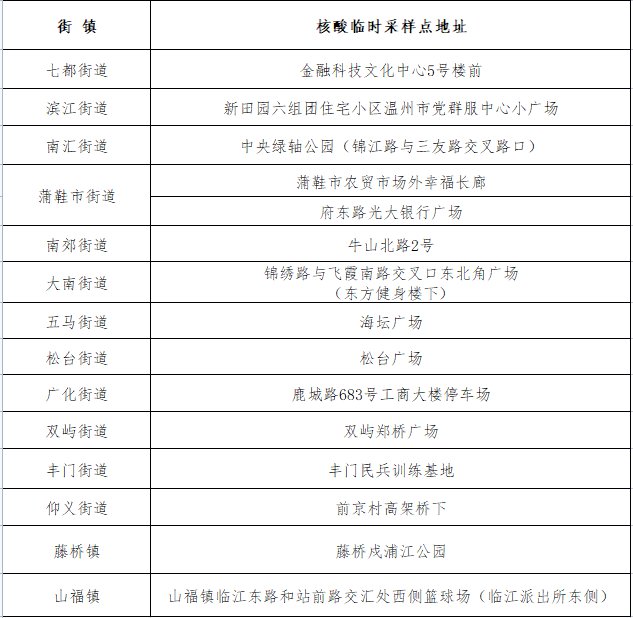
鹿城区12月16日绍兴人员核酸采样临时点

鹿城区新型冠状病毒肺炎疫情防控工作领导小组
2021年12月16日
关于鹿城区部分区域实施公共活动限制性措施的通 告
近期,我省宁波、绍兴、杭州等地相继发生新冠肺炎疫情,疫情防控形势十分严峻。为切实降低新冠肺炎疫情传播风险,保障广大人民群众的生命健康安全,维护社会安全稳定,现就做好相关工作通告如下:
一、国内中高风险地区来鹿返鹿人员一律按照防疫要求落实隔离措施。
凡有报告核酸阳性病例所在地及中高风险所在设区市或县(市、区)来鹿返鹿人员,应在抵达鹿城后1小时内主动向所在村(社区)、单位或入住宾馆(酒店)报告,或登录申报系统主动申报(微信扫下方的二维码),并积极配合落实核酸检测、医学观察等健康管理措施。如隐瞒不报的,列入个人征信系统黑名单;造成严重后果的,一律依法依规追究责任。
二、居家健康观察人员一律从严管控,严格执行“一人一户”要求,因主观原因造成异动脱管的,一律依法依规追究责任,并对监管责任人倒查追责。
三、养老机构、托育机构、幼儿园、中小学校实行半封闭式管理,落实防疫措施。棋牌室、酒吧、KTV、麻将馆、桌游室、网吧、浴室、游泳馆、艾灸场所等室内密闭公共场所暂停营业(开放营业时间另行通知)。
四、饭店、餐馆按容量60%控制人数,隔位就座,鼓励顾客打包带走消费。
五、图书馆、美术馆、博物馆、影剧院、室内体育场所等公共场所接待人数不超过核定人数的60%。
六、暂停全区一切宗教及民间信仰活动,暂时关闭所有宗教活动场所、民间信仰活动场所及纳入管理的临时活动点(恢复时间另行通知)。
七、“红事”“白事”须向社区(村)报告,提倡缓办、简办。市外人员原则上不得参加,严格控制人员并做好防护措施。
八、进入人员密集公共场所,必须在入口处测温并扫温州防疫码、绿码通行,做到全程规范佩戴口罩。沿街商铺经营人员及顾客必须佩戴口罩。
九、属地街镇和村(社区)、行业主管部门、企事业单位、个人要坚决落实疫情防控“四方责任”,如有违反,一律从严倒查追责。
十、凡符合接种条件的群众,应一律积极主动接种新冠病毒疫苗,预防新冠病毒感染的发生,降低重症及死亡的风险,共筑全民免疫屏障。
上述限制性措施即日起实施。广大市民一律要严格遵守防疫各项规定,自觉做到不信谣、不造谣、不传谣。坚持科学佩戴口罩,勤洗手、多通风、不聚集。如出现发热、咳嗽等症状,应尽快、就近到正规医疗机构发热门诊就诊,并如实告知旅居史,就医过程中要做好防护措施,避免乘坐公共交通工具。
特此通告
申报系统二维码:
鹿城区新型冠状病毒肺炎疫情防控工作领导小组
2021年12月10日
点击查看>>
>>>
>>>





