
瓯海近期新冠肺炎疫情防控政策
凡春节前后市外来瓯返瓯人员请事先打开浙里办、支付宝或微信搜索“温州防疫码”申报行程(附申报说明链接)。如属疫情重点地区人员,要主动向属地镇街、社区(村居)报告,做好个人防护措施,积极配合落实相应健康管理措施,如瞒报、迟报、谎报将依法追究相关责任。
对杭州市来瓯返瓯人员实行以下健康管理措施(相关管控措施视疫情形势变化适时动态调整,请及时关注):
(一)从1月18日起追溯
1.对杭州市萧山区义桥镇、滨江区长河街道、上城区小营街道以及西湖区古荡街道、转塘街道、留下街道来瓯返瓯人员,实行“14天集中隔离医学观察+7天居家健康观察”。
2.对杭州市萧山区、滨江区来瓯返瓯人员,实行“2天居家健康观察+12天日常健康监测”(第1、2、14天做一次核酸检测)健康管理措施。
3.对杭州市西湖区、上城区来瓯返瓯人员,实行“核验2天(48小时)内核酸检测阴性证明+14天日常健康监测”健康管理措施。
4.杭州市来瓯返瓯人员需提供48小时核酸阴性证明,若无法提供的抵瓯后立即开展一次核酸检测。
(二)从1月22日起追溯
1.对杭州市富阳区富春街道、洞桥镇来瓯返瓯人员,实行“14天集中隔离医学观察+7天居家健康观察”。
2.对杭州市富阳区来瓯返瓯人员,实行“核验2天(48小时)内核酸检测阴性证明+14天日常健康监测”健康管理措施。
自1月20日以来省外来瓯返瓯人员需提供48小时核酸阴性证明,若无法提供,在抵瓯后立即开展一次核酸检测;自1月18日以来从北京、杭州、黑龙江等重点地区来瓯返瓯人员,在温期间至少做一次核酸检测,抵瓯后就近就快做一次核酸检测。
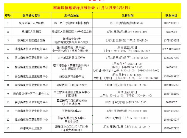
瓯海区重点人群(免费)核酸采样点一览表

政策详情>>>
关于做好杭州市等重点地区来瓯返瓯人员健康管理工作的通告(第4号)
1月26日凌晨,杭州市报告1例本地新冠肺炎确诊病例,源头不清且社会活动多日。鉴于新春佳节临近,我区与杭州市人员流动密切,疫情形势严峻复杂。为严防疫情输入我区,严格落实“外防输入,内强管控”策略,现就有关事项通告如下:
一、近期有杭州市旅居史人员暂缓来瓯返瓯;1月18日以来有杭州市旅居史的来(返)瓯人员,要第一时间向所在社区或入住酒店报告,有工作单位的同步向所在单位报告,同时登录重点地区来(返)瓯申报平台(微信扫描附件1二维码)填写相关信息登记报备,做好个人防护,并积极配合属地镇街落实核酸检测和健康监测等管控措施。
二、对1月18日以来杭州市旅居史人员实行以下健康管理措施(根据疫情进展动态调整,请及时关注):
(一)对杭州涉疫地区排查的重点人员,实行“7天集中隔离观察+7天居家健康观察”,与其共同居住生活、工作的人员立即开展两次核酸检测(间隔24小时)。
(二)对杭州市萧山区、滨江区来瓯返瓯人员,实行“核验2天(48小时)内核酸检测阴性证明+14天日常健康监测”健康管理措施。
(三)杭州市来瓯返瓯人员需提供48小时核酸阴性证明,若无法提供的抵瓯后立即开展一次核酸检测。
三、春节前后原则上不举办50人以上的聚集性活动,50人以内的聚集性活动一律严格审批。全区党政机关、企事业单位、商(协)会、各类企业等原则上取消团拜、集体慰问、年会、联欢、聚餐等活动。提倡“喜事缓办、丧事简办、宴会不办”,家庭聚餐聚会等不超过10人。承办5桌以上聚餐活动的餐饮单位须严格落实疫情防控措施,加强通风和消毒工作。自行举办5桌以上宴会等聚餐活动的个人须向属地社区(村)报备并限制中高风险地区所在设区市来瓯人员参加,严格落实疫情防控规定。
四、全区交通场站、大型商超、酒店宾馆、农贸市场、旅游景点等重点场所要控制人流量,酒吧、KTV、麻将馆、棋牌室、足浴室、桌游室、网吧、游泳馆、歌舞厅等室内密闭公共场所要控制人员接待上限,餐饮店、理发店、服装店、洗衣店等“十小”行业要加强环境消毒、通风,所有公共场所一律实行“测温、亮温州防疫码、戴口罩”等防控措施。“温州防疫码”异常者要按相关要求严格落实管控措施。
五、适龄无禁忌症人员要积极响应、尽快接种疫苗。第二针疫苗接种已满6个月的18岁以上人员,要及时进行加强免疫接种。60岁以上老年无禁忌人员应积极主动接种新冠病毒疫苗,加快构筑全民免疫屏障。
六、请广大市民密切关注疫情发展动态信息,非必要不离温,不前往中高风险地区所在城市旅游、出差。每日自查“温州防疫码”,出入各类公共场所积极配合“测温、亮温州防疫码、戴口罩”。强化自我防护意识,规范佩戴口罩、勤洗手、常通风、不聚集,保持安全社交距离,如有出现发热、干咳、乏力、咽痛、嗅(味)觉减退、腹泻等不适症状时,立即就近前往医疗机构发热门诊就诊,如实告知流行病学史、旅居史和接触史。
温州市瓯海区新型冠状病毒肺炎疫情防控工作领导小组办公室
2022年1月26日
附件1:重点地区来(返)瓯申报平台二维码
附件2:瓯海区各镇街(开发区)报备电话一览表





