
点击查看>>>
上海等重点中高风险地区来(返)龙务必“预申报”
所有从上海等重点中高风险地区来龙返龙人员,务必提前2-3天在“温州防疫码”平台或致电属地街道(非龙湾户籍人员向目的地街道)进行预申报,入温时需持有48小时核酸检测阴性证明;对未提前申报并未经属地(目的地)街道防控办审批同意的,集中隔离费用一律自行承担。
对瞒报、谎报个人行程和健康状况的,将依法追究法律责任。
政策详情:
关于有序恢复室内密闭场所开放的通告(第27号)
为统筹做好经济发展和疫情防控工作,确保“两手抓、两战赢”,现就科学精准、严格落实室内密闭场所疫情防控工作相关要求通告如下:
一、有序恢复开放各类室内密闭场所。
即日起,棋牌室、歌厅、酒吧、迪吧、剧本杀、密室逃脱、台球厅、室内游泳馆、洗浴中心等室内密闭场所在落实各项防控措施基础上,签订《经营场所疫情防控承诺书》和《个人健康承诺书》(进行下载),提交各行业主管部门审核,并向属地街道报备后,方可恢复正常开放。
二、严格落实经营主体责任。
密闭场所经营主体须严格按照疫情防控要求,严格落实各项防控措施。
(一)严格落实人员管理
1.建立健康档案。各密闭场所经营主体须建立从业人员健康档案,落实专人每天对从业人员健康状况开展监测,发现健康状况异常的要立即向属地防控办报告。同时要提供真实有效的基础信息,包括员工数、经营规模等内容,做到不虚报、不瞒报、不漏报、不迟报。
2.强化核酸检测。密闭场所从业人员(包括安保等)核酸检测纳入“应检尽检”范围,并录入重点人员数据库,每2天要开展一次核酸检测。“温州防疫码”异常者或未持有48小时内新冠病毒核酸检测阴性证明的员工严禁上岗。
3.强化疫苗接种。未完成新冠病毒疫苗全程接种者不得上岗(接种禁忌症相关人员除外)。
(二)严格落实入口管理
1.规范入口管理。所有密闭场所入口处须放置“场所码”,工作人员及消费者入内均需落实“测温+亮‘温州防疫码’+扫‘场所码’+戴口罩”等疫情防控措施。瞬时人流量(含工作人员)在30人以上的密闭场所要设置专(兼)职人员负责测温+扫码工作,鼓励设立卫生防疫监督员负责督促密闭场所严格落实常态化疫情防控措施。凡是“温州防疫码”、体温等情况异常者一律不得进入密闭场所。
2.强化核酸检测。所有消费者(顾客)进入密闭场所需核验48小时核酸阴性证明。
3.控制人员流量。各密闭场所应严格控制进入本场所人流量,可采取“预约、限流、错峰”等措施,减少人员聚集,确保最大瞬时流量不得超过承载量50%。同时还要在易聚集区域内划设“一米线”,引导消费者在挑选商品或排队结账时,与他人保持1米以上的社交距离。
(三)严格落实场所管理
1.规范开展消毒。保持公共区域、服务台等区域环境整洁卫生,设置废弃口罩专用垃圾桶,及时清理垃圾。每天至少对密闭场所进行一次全面的预防性消毒,重点对门把手、水龙头、楼梯扶手、电梯按钮等高频接触表面增加消毒频次,做好每日消毒消杀记录;卫生间要配备足够的洗手液,保证水龙头等供水设施正常工作;有条件的可在入口处、服务台等处配备速干手消毒剂。
2.加强通风换气。各密闭场所内应当加强通风换气,保持室内空气流通,首选自然通风,通风频次每天不少于4次,每次不少于30分钟。如使用空调,应保证空调系统供风安全,保证充足的新风输入,所有排风直接排到室外,中央空调使用前应全面进行清洗消毒。
3.严格执行监控安装规定。各经营场所必须按要求规范安装监控,确保“应装尽装”,监控覆盖不留死角,视频保存时间7天以上。
三、严格各类室内密闭场所疫情防控工作管理。
各属地街道、各行业主管部门要加强对密闭场所监管,对未签署承诺书进行营业的,发现一起要严肃查处一起;对发现经营主体疫情防控措施未落实到位、拒不整改或整改不到位的,立即从严采取关停整改措施;对造成疫情散播的要依法依规严肃追究经营者的主体责任。
龙湾区新型冠状病毒肺炎疫情防控工作领导小组办公室
2022年5月7日
为进一步推进重点人员“应检尽检”和普通市民“愿检尽检”工作,方便群众就近参加核酸检测,现将龙湾区核酸检测点位(5月4日)信息公布如下:
采样点信息将持续更新,请积极关注!
更正通知:
1、海宁路1111号锦海社区党群服务中心(维也纳酒店西侧)18:00-20:00采样时间调整至海滨街道社区卫生服务中心。
2、上江路150号吾悦广场2号门增加18:00-20:00的采样时间。
龙湾区新型冠状病毒肺炎疫情防控工作领导小组
关于疫情防控期间加强流动人口服务管理的通告 (第5号)
当前新冠肺炎疫情防控形势严峻复杂,为全力做好我区新冠肺炎疫情防控工作,切实阻断疫情输入、传播链条,确保全区人民群众生命健康安全,现就进一步加强我区流动人口服务管理相关事项通告如下:
一、流动人口主动履行申报义务。
凡是从外省、外市及温州城区以外来龙的流动人口,均应按照《浙江省流动人口居住登记条例》规定,在到达龙湾辖区3日内主动向居住地村(社)或派出所申报居住登记。来自疫情中高风险地区所在设区市的人员要在到达龙湾辖区目的地时,立即向居住地村(社)或派出所申报,并按规定积极配合有关部门做好相应的健康管理措施。
二、社会管理主体切实履行登记报送责任。
按照“谁用工、谁负责”“谁出租、谁负责”“谁经营、谁负责”“谁收留、谁负责”的原则和相关法律法规规定,房东(含二房东)、被投靠(含雇佣保姆)的户主、用人企业单位均应告知督促流动人口主动申报,并按规定向公安机关报送流动人口信息;在宾馆旅店、网约房、学校、培训机构、医院以及可供住宿的其他经营性服务场所寄宿、住宿的,由相关单位、场所负责人按照有关规定进行登记报送;
从事房屋租赁的中介机构,应当自介绍成功之日起3日内,将房屋出租人以及房屋承租人信息报送公安机关;物业管理单位应当将在物业管理服务中知悉的出租房屋及流动人口信息,在3日内报送公安机关。
上述各社会主体为流动人口管理的第一责任人,发现来自疫情中高风险地区所在设区市的人员,要立即向所在的村(社)或派出所报告。
三、严格依法查处违法违规行为。
对拒不履行申报责任、不配合属地街道、村(社)和公安机关排查管理的社会主体、流动人口,公安机关将依照《治安管理处罚法》和《浙江省流动人口居住登记条例》《浙江省居住房屋出租登记管理办法》等相关法律法规依法处理。对故意瞒报、漏报、弄虚作假,影响疫情防控工作,导致疫情扩散的,依据《传染病防治法》、国务院《突发公共卫生事件应急条例》等法律法规追究责任,构成犯罪的,依法追究刑事责任。
四、居住登记申报便民途径。
为最大限度方便单位、房东、物业、中介报送流动人口和出租房信息及流动人口本人申报居住信息,公安机关全面开通社会化自主申报通道(网上办理)提供服务:
1.登录“浙里办”APP,进入“流动人口专区”进行网上在线办理相关业务。
2.登录“温警在线”微信小程序,进入“热门业务-流动人口居住登记”栏目进行自主申报登记。
3.房东、流动人口登录“温州安居”微信小程序或扫所在出租房“安居码”进行自主申报登记。
4.住宅小区物业管理员通过“温州安居”微信小程序“物业助手”模块进行申报登记。
5.用工企业、工地通过“员工远程申报系统”进行自主申报登记。可联系当地社区便民办事服务中心或公安派出所服务窗口咨询办理,登录“温州新居民”微信公众号查询相关便民工具操作手册。
龙湾区新型冠状病毒肺炎疫情防控工作领导小组
2022年5月6日
关于切实做好上海等中高风险地区来龙返龙人员健康管理服务工作的通告 (第25号)
当前国内疫情防控形势严峻复杂,为切实做好上海等中高风险地区来龙返龙人员健康管理服务工作,坚决筑牢“外防输入、内强管控”防线,保障人民群众生命健康安全,现就有关事项通告如下:
一、主动如实提前申报。
建议上海等中高风险地区旅居史人员“非必要不返龙”,确需返龙人员需持24小时核酸检测证明,务必第一时间向所在街道、单位、村居(社区)或入住酒店报告,或通过“温州防疫码”填写“返温来温预申报”进行自主申报,并配合落实相应的健康管理措施。
二、全程做好个人防护。
对有上海等中高风险地区旅居史来龙返龙人员,倡导以自驾形式返回,提倡不进高速服务区。返程途中,要从严落实个人防护,不与其他人员接触。
三、实施点对点闭环转运。
对有上海等中高风险地区旅居史以自驾形式来龙返龙人员,在入龙卡口落实点对点闭环转运,司乘人员不得私自驶离并与他人接触。其中,上海旅居史来龙返龙人员一律实行相应管控措施。
四、实行有奖举报奖励。
举报未主动报备有上海等中高风险地区旅居史人员的,私自接纳、容留上述人员隐瞒不报的,经查证属实,按规定给予一定奖励。
五、严厉打击违法行为。
对来自上海等中高风险地区旅居史人员,不主动如实申报行程、故意隐瞒轨迹、逃避查验、拒不履行防控措施的,根据疫情防控有关规定,一律依法处理;涉嫌犯罪的,依法追究刑事责任。
龙湾区新型冠状病毒肺炎疫情防控工作领导小组办公室
2022年5月1日
关于开展对疫情防控违规行为有奖举报的通告 (第26号)
当前,国内疫情依然形势严峻复杂,上海、广东等地疫情仍处高位,加之“五一”期间人员流动频繁,疫情输入风险持续增加。为广泛发动群众参与疫情防控,营造全社会群防群治浓厚氛围,进一步织密筑牢“外防输入”防线,经研究,决定对举报疫情防控违规行为实行奖励,现将有关事项通告如下:
一、举报内容及奖励标准
(一)来(返)龙不报备行为。
1.举报对象:14天内从国内中高风险地区或国外境外(含港澳台)来(返)龙未及时向街道报备和未落实疫情管控措施的人员。
2.举报内容:举报对象未在规定时间内向街道主动报备,以及区防控办尚未掌握、未采取防控措施的。
3.奖励标准:举报人提供举报线索,经核实确认后,红码对象每条奖励1000元、黄码对象每条奖励500元。
(二)不落实居家健康管理措施行为。
1.举报对象:按要求需要居家健康观察(硬管控)的人员。
2.举报内容:举报对象未严格落实居家健康观察有关规定,特别是观察期间随意外出的。
3.奖励标准:举报人提供举报线索,经核实确认后,每条奖励500元。
(三)违反规定参加聚集性活动行为。
1.举报对象:按要求需要日常健康监测的人员。
2.举报内容:举报对象在日常健康监测期间,仍出入学校、机关、企事业单位、饭店、宾馆、银行、商场、超市、农贸市场等人群密集场所和相对封闭场所或乘坐公共交通工具。
3.奖励标准:举报人提供举报线索,经核实确认后,每条奖励100元。
(四)违规接诊、销售禁售药品行为。
1.举报对象:私人诊所、药店。
2.举报内容:举报对象违规诊疗发热患者等、违规销售禁售药品。
3.奖励标准:举报人提供举报线索,经核实确认后,每条奖励500元。
(五)举报对象被诊断为新冠肺炎阳性感染者。
被举报对象被诊断为新冠肺炎阳性感染者,经核实后,举报人一次性奖励20000元。
二、举报方式
举报人可拨打被举报人所在街道的举报电话进行举报,为了便于调查和实施奖励,举报人应提供被举报人员相关信息,以及本人的姓名、联系方式等信息。
三、举报电话
街道联系方式
永中街道:56855092(白天)、56855199(夜间)
蒲州街道:86509872
海滨街道:55875710
永兴街道:86917321
状元街道:86351911、 13456077329
瑶溪街道:86610134
四、其他事项说明
1.举报人反映的线索信息必须客观真实,不得捏造、歪曲事实。区防控办严格保密举报人信息,对泄漏举报人信息的,依法依纪追究责任。
2.对提供虚假信息、扰乱投诉举报电话或相关平台的,相关部门将依法予以严肃处理。
3.对实名举报人进行奖励,匿名举报视为放弃奖励。多人举报同一人的只奖励首个举报人。
4.举报线索由举报人负责以拍照或视频等方式固定证据,经属地街道核查确认属实后,由区防控办发放奖金。
5.举报人自接到奖励通知之日起,凭有效证件到区防控办领取奖金,无特殊原因三个月内未领取奖金的,视为自动放弃。
6.举报奖金仅限普通群众领取,全区机关、事业单位、国有企业等工作人员一律不得领取,如网格员在排查过程中发现异常的,给予相同标准奖励。
本通告自5月1日至5月15日施行。后续视疫情形势予以动态调整,其他未尽事宜,由区防控办负责解释说明。
龙湾区新型冠状病毒肺炎疫情防控工作领导小组办公室
2022年5月1日
苏州市、金华市等重点地区来龙返龙防疫政策
请近期有苏州市、金华市旅居史的来龙返龙人员,务必第一时间向所在街道、单位、村居(社区)或入住酒店报告,或通过“温州防疫码”填写“返温来温预申报”进行自主申报,并配合落实相应的健康管理措施。市外来龙返龙人员在落地6小时内必须完成一次核酸检测,结果未出具前不得前往公共场所活动。
加强重点人员管理(根据疫情进展动态调整,请及时关注):
(一)对4月6日以来苏州市来龙返龙人员实行以下健康管理措施:
1.姑苏区苏州火车站来龙返龙人员,落实“14天集中隔离医学观察+7天居家健康观察”管理措施;
2.昆山市、太仓市、苏州工业园区、常熟市、姑苏区、吴江区、相城区、张家港市来龙返龙人员,落实“7天集中隔离医学观察+7天日常健康监测”管理措施;
3.苏州市其他区域来龙返龙人员,落实“3天居家健康观察+11天日常健康监测”管理措施。
(二)对4月16日之后抵龙的有金华市旅居史的人员实行以下健康管理措施:
1.4月8日以来有婺城区白龙桥镇旅居史的来龙返龙人员,落实“14天集中隔离医学观察+7天居家健康观察”管理措施;
2.4月8日以来有金华市(除婺城区白龙桥镇)旅居史的来龙返龙人员,落实“7天集中隔离医学观察+7天日常健康监测”管理措施。
(三)3月28日起,对山西韵达相关涉疫快件收件人及共同生活人员实行“3天日常健康监测”健康管理措施,自3月28日至4月13日取件的,需在4月16日开展一次核酸检测,4月14日之后取件的,需在4月16日和18日各开展一次核酸检测。
(四)对国内其他重点地区来龙返龙人员,分类实行相应的健康管理措施。其中,对3月29日以来上海市来龙返龙人员,落实“14天集中隔离医学观察+7天居家健康观察”。
政策详情>>>
龙湾区关于持续从严从紧落实社会面疫情防控工作的通告(第4号)
鉴于近期国内疫情形势严峻,疫情涉及省份众多,新增病例数不断上升。清明假期即将来临,人员流动性加大,疫情输入性风险持续增大。为切实做好“外防输入、内强管控”工作,保障群众生命健康安全,现将持续从严从紧落实社会面疫情防控有关事项通告如下:
一、自觉主动如实申报。市外来龙返龙人员要第一时间向所在街道、单位、社区(村居)或入住酒店报告,或通过“温州防疫码”填写“返温来温预申报”进行自主申报,在落地6小时内必须完成一次核酸检测,结果未出具前不得前往公共场所活动。
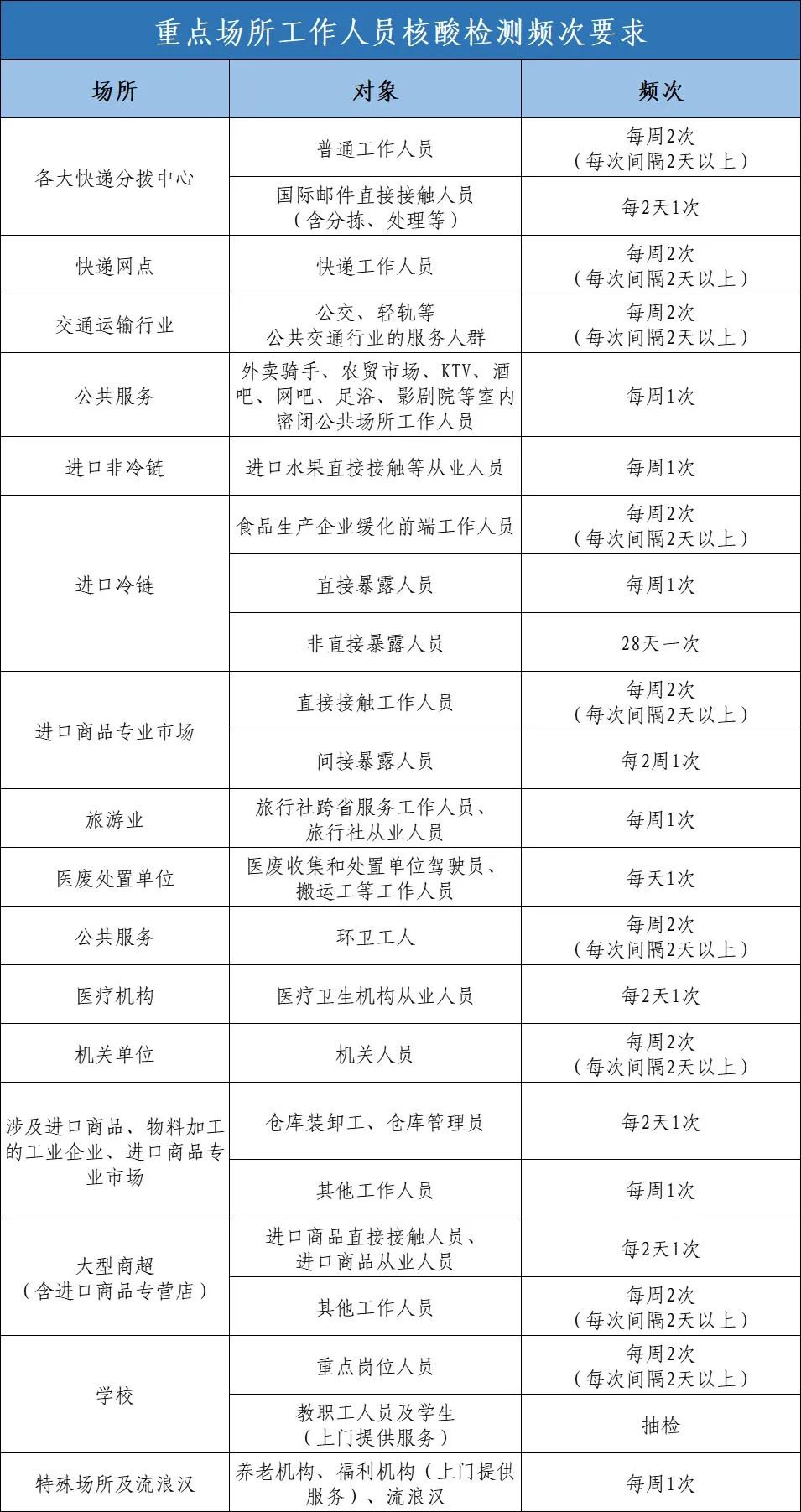
二、强化重点人员核酸检测。医疗机构、交通运输、大型商超、各类公共服务场所、冷链、快递、外卖骑手、环卫工人、养老福利机构、进口商品专业市场、涉及进口商品物料企业等行业重点人员要主动落实核酸检测频次要求。
三、继续暂停密闭场所营业。卡拉OK、棋牌室、影院、网吧、歌厅、酒吧、迪吧、剧本杀、密室逃脱、台球厅、羽毛球馆、健身馆、游泳馆、美容院、洗浴足浴房、按摩店、艾灸馆等各类室内密闭休闲娱乐场所继续暂停营业,所有培训机构(含托管)继续暂停线下服务。所有宗教(民间信仰)活动场所和纳入管理的临时活动点继续实行“双暂停”。后续视疫情形势予以开放。
四、全面落实场所管控要求。商场、超市、图书馆、农贸市场、宾馆、酒店、餐馆、建筑工地、工厂车间等重点单位要严格落实“限流、预约、错峰”和“测温、亮防疫码、戴口罩、扫场所码、保持1米间距”等措施。养老院、福利院等重点场所继续暂停探视,临时周转房实施半封闭式管理。各类学校实施错峰接送,接送过程要佩戴口罩。全区各行业、各类人员集聚场所均要张贴“场所码”或配置扫码设备,实现扫码全覆盖。全区范围内已应用“场所码”或者配置扫码设备的场所均要安装视频监控,视频保存时间7天以上,3月30日之前人员较密集重点公共场所安装率达到100%,4月10日之前实现所有已推广“场所码”的场所安装全覆盖。
五、严控聚集性活动。严格落实“谁举办、谁负责”主体责任和“哪里举办、哪里负责”属地责任,涉及市外人员参加的50人以上会议、活动一律暂停。提倡“喜事缓办、丧事简办、宴会不办”。倡导家庭聚餐聚会不超过10人。举办宴会不得超过5桌,参加5桌以下宴会的人员,需执48小时内核酸阴性证明,宴会举办者需保留参加宴席人员名单及联系方式,餐饮单位对进入人员需严格查验“温州防疫码”并扫“场所码”。全区饭店、餐馆接待量不得超过承载量的70%,鼓励顾客打包带走消费。倡导企业员工近期不参加聚会聚餐,近两周实施住宿、生活、工作“三点一线”。
六、严格交通卡口管控。继续严格管控机场、动车站、高速口等入龙通道,严格落实市外来龙货车、过境货车闭环管理,按照“即送即返”要求,目的地企业要切实落实主体责任,装卸过程需全程监督,做好安全防护、车辆和货物消杀消毒等措施。
七、加强清明祭扫活动疫情防控。倡导清明祭扫活动以线上祭扫、云祭扫、代为祭扫等方式开展。近14天有本土疫情发生的设区市人员以及境外人员暂缓返温祭扫,确需返温的,应提前通过“温州防疫码”进行申报,抵温后6小时内必须完成一次核酸检测,在核酸检测结果未出具前,不得参与祭扫活动。严格控制祭扫人员规模,提供现场祭扫服务的公墓、陵园要采取预约、错峰、限流等措施,各村上下山通道要严格落实祭扫人员“测温、亮温州防疫码、戴口罩”等措施。各级党员干部要带头文明祭扫,严禁组织或参与宗族式、家族式大规模祭扫活动。
八、加强“哨点”监测。各医疗机构、发热门诊、个体诊所、药店要发挥哨点监测作用,提升早发现能力,确保第一时间发现可能的输入疫情。要严格执行测温、亮“温州防疫码”和扫“场所码”等要求,落实预检分诊、首诊负责制,加强流行病学史问诊、规范新冠肺炎相关“十大症状”患者分类诊疗。继续停售退热、止咳类药物,规范做好抗病毒药、抗菌素等药品实名登记。
龙湾区新型冠状病毒肺炎疫情防控工作领导小组
2022年3月28日
资料:龙湾区新型冠状病毒肺炎疫情防控工作领导小组
>>>





