
宁波2022年贺岁纪念币在哪些银行预约兑换?
宁波预约承办银行
中国农业银行、中国建设银行、交通银行
预约时间
2022年1月7日至1月9日办理2022年贺岁双色铜合金纪念币的预约业务。
发行方式。
双色铜合金纪念币采取预约兑换方式发行。具体发行工作安排如下:
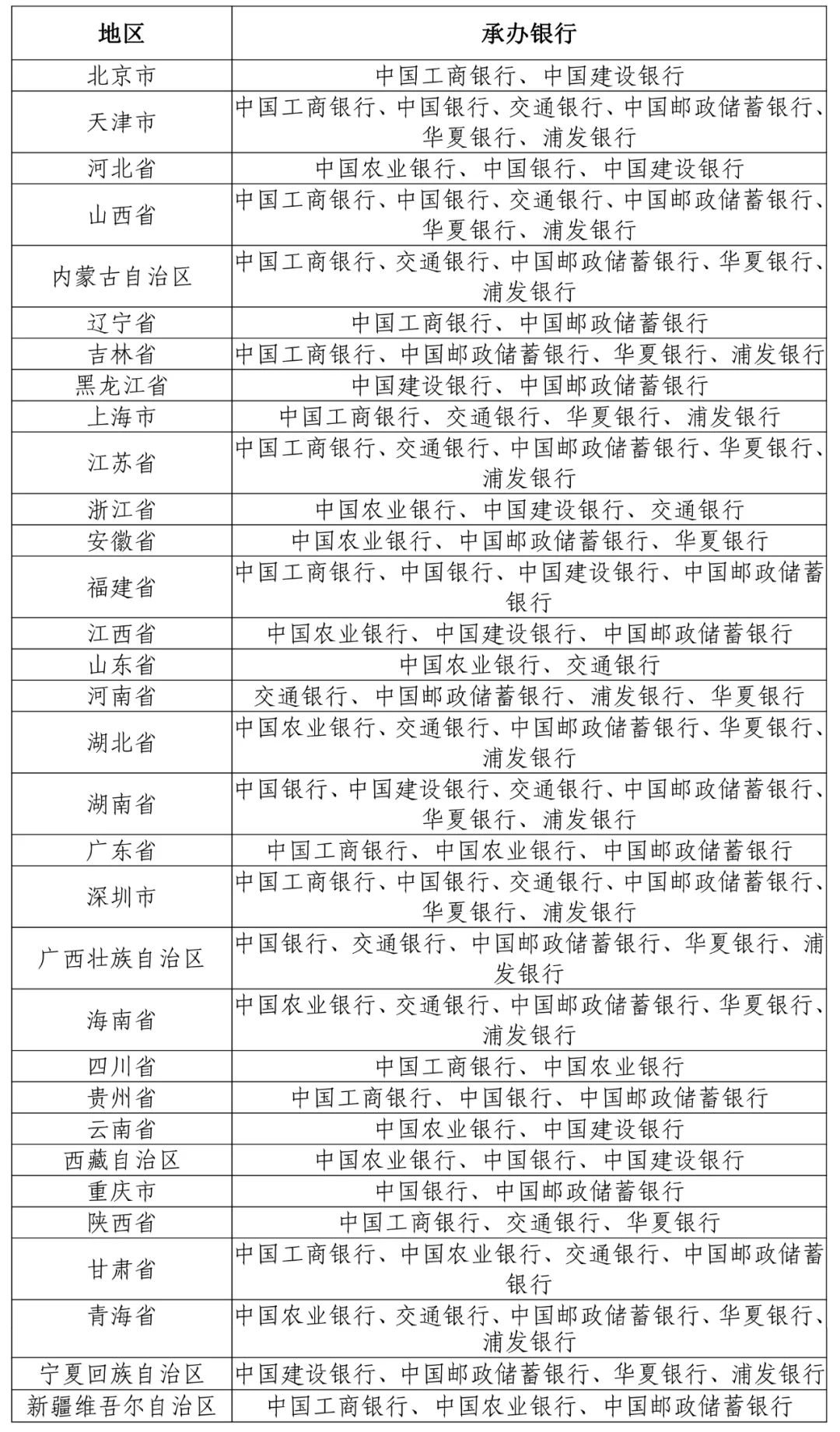
中国工商银行、中国农业银行、中国银行、中国建设银行、交通银行、中国邮政储蓄银行、华夏银行、浦发银行(以下统称承办银行)共同承担2022年贺岁双色铜合金纪念币的预约兑换工作。各地区具体安排如下:
社会热点2022-09-23 23:12:08未知

宁波2022年贺岁纪念币在哪些银行预约兑换?
宁波预约承办银行
中国农业银行、中国建设银行、交通银行
预约时间
2022年1月7日至1月9日办理2022年贺岁双色铜合金纪念币的预约业务。
发行方式。
双色铜合金纪念币采取预约兑换方式发行。具体发行工作安排如下:
中国工商银行、中国农业银行、中国银行、中国建设银行、交通银行、中国邮政储蓄银行、华夏银行、浦发银行(以下统称承办银行)共同承担2022年贺岁双色铜合金纪念币的预约兑换工作。各地区具体安排如下: