
国庆临近,人员流动性加大,增加了聚集性疫情和跨地区疫情传播的风险,多趟列车报告工作人员、乘客出现感染。为继续巩固我市来之不易的防控成果,严防疫情输入,确保市民群众健康安全地度过国庆假期,浏阳市新型冠状病毒感染的肺炎防控指挥部办公室倡导市民群众:就地过节,提前报备行程,共同营造健康安全的国庆假期。
1.鉴于当前疫情形势,倡导在外工作、学习的乡亲非必要不返乡,尽量留在当地过节。建议中高风险地区、7天内有一定范围社区传播或已实施大范围社区管控措施的区县人员暂缓返乡。倡导市民群众就地过节,尽量减少跨省、跨市出行,避免人群大范围流动引发的疫情传播风险。
不要前往中、高风险地区及所在县(市、区、旗),非必要不前往中、高风险地区所在地市的其它县(市、区、旗)及有本土疫情的地区。同时积极向在外家属亲友宣传我市疫情防控政策,主动告知中高风险地区来(返)浏人员需落实7天隔离医学观察,如有不主动报备、隐瞒行踪、不配合管控等疫情防控措施的,将依法依规严肃追究其法律责任。
2.所有省外和省内有本土疫情区县来(返)浏人员均需提前2天报备,查验48小时内核酸检测阴性证明和健康码、行程卡,并在抵浏后第一时间完成落地检后再进行“3天2检”。在第2次核酸检测阴性结果出来前,不参加聚集性活动、不进入人员密集的公共场所,避免乘坐公共交通工具。
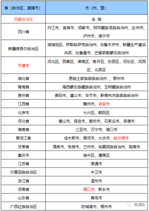
近10天以来有西藏自治区,新疆维吾尔自治区,海南省万宁县,宁夏回族自治区中卫市,贵州省毕节市、贵阳市,黑龙江省佳木斯市,湖北省恩施州及鄂州市,四川省内江市,天津市河东区,江西省吉安市,广东省深圳市、广州和以下重点涉疫地区旅居史人员,务必第一时间向所在村(社区)、工作单位或所住酒店报备,主动配合做好信息登记、核酸检测和健康监测等分类防控措施。对瞒报、谎报个人行程和健康状况的,将可能被依法追究法律责任。
9月22日国内涉疫重点地区:







