
宁波二手房公积金贷款流程
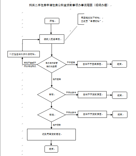
申请
申请人到宁波市住房公积金管理中心承办银行住房公积金贷款受理窗口递交贷款申请材料。
受理、审批
材料齐全符合法定形式的,准予受理;不符合贷款条件及法定形式的,不予受理,并告知不予受理原因。
核准
对于核准通过的,作出准予贷款决定,并送达同意贷款短信;对于审核不通过的,作出不予贷款的决定,退回申请材料,并告知不予贷款原因。
送达
送达同意贷款短信
办事流程图
图源:浙江政务服务网
社会热点2022-09-23 07:13:29佚名

宁波二手房公积金贷款流程
申请
申请人到宁波市住房公积金管理中心承办银行住房公积金贷款受理窗口递交贷款申请材料。
受理、审批
材料齐全符合法定形式的,准予受理;不符合贷款条件及法定形式的,不予受理,并告知不予受理原因。
核准
对于核准通过的,作出准予贷款决定,并送达同意贷款短信;对于审核不通过的,作出不予贷款的决定,退回申请材料,并告知不予贷款原因。
送达
送达同意贷款短信
办事流程图
图源:浙江政务服务网