
龙江惠民保介绍:
作为我省首个普惠型的健康补充医疗保险产品,“龙江惠民保”的保障内容根据黑龙江医保和生活实际水平开发,综合考虑了居民的健康情况、医疗支出、疾病区域特点,推出“普惠版”和“升级版”两款产品。
普惠版:99元/人/年
升级版:150元/人/年
“龙江惠民保”能保什么?
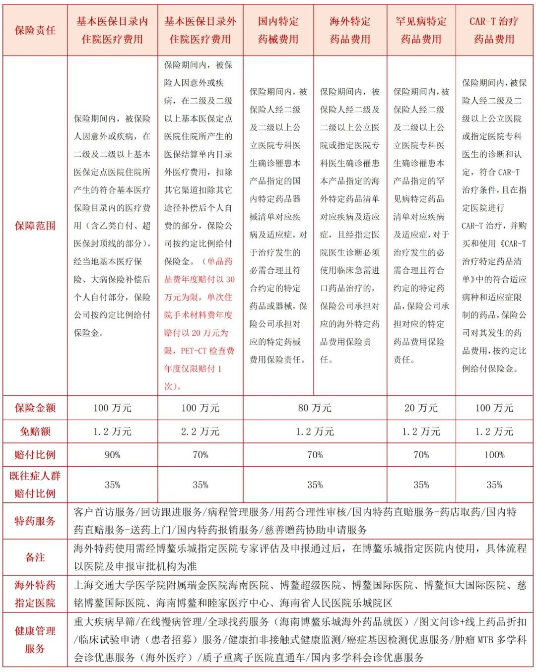
答:本产品保障全面,其保障责任包括:医保目录内住院自付医疗费用、医保目录外住院医疗费用、以及特定药械费用。产品分为普惠和升级两款,具体责任保障可通过微信“龙江惠民保”公众号进行查阅。
社会热点2022-09-21 17:28:07佚名

龙江惠民保介绍:
作为我省首个普惠型的健康补充医疗保险产品,“龙江惠民保”的保障内容根据黑龙江医保和生活实际水平开发,综合考虑了居民的健康情况、医疗支出、疾病区域特点,推出“普惠版”和“升级版”两款产品。
普惠版:99元/人/年
升级版:150元/人/年
“龙江惠民保”能保什么?
答:本产品保障全面,其保障责任包括:医保目录内住院自付医疗费用、医保目录外住院医疗费用、以及特定药械费用。产品分为普惠和升级两款,具体责任保障可通过微信“龙江惠民保”公众号进行查阅。