
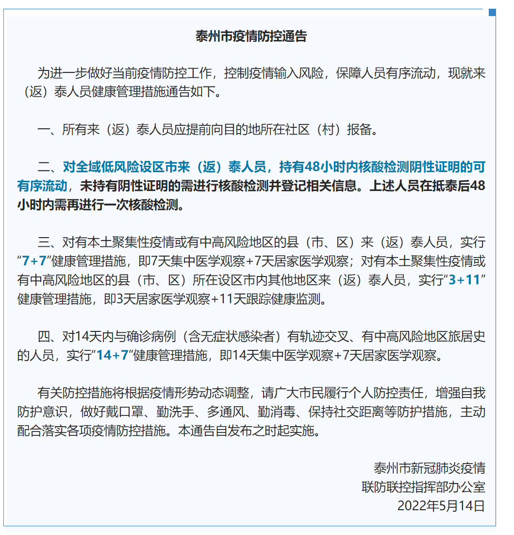
看情况。根据泰州市5月14日发布的通告,行程卡带星有可能需要隔离,也有可能不需要。
省外来(返)泰行程卡带星号人员,严格实行“7+7”健康管理措施。
“7+7”健康管理措施,即7天居家医学观察+7天跟踪健康监测。14天健康管理期间前7天和第10天、第14天每天进行1次核酸检测,居家医学观察期间实行“足不出户”管理,健康监测期间不得参加聚集性活动。
温馨提示:所有来泰人员须持48小时内核酸检测阴性证明,在抵泰1天前向目的地单位、社区(村)、酒店等报备。建议各位省外来泰人员提前打电话向村(社区)进行咨询。
| 泰州市 | 市本级 | 0523-86393163 | |
| 泰州市 | 海陵区 | 0523-86218713 | |
| 泰州市 | 高港区 | 0523-86966983 | |
| 泰州市 | 姜堰区 | 0523-88108596 | |
| 泰州市 | 兴化市 | 0523-80791197 | |
| 泰州市 | 靖江市 | 0523-80718199 | |
| 泰州市 | 泰兴市 | 0523-87602053 | |
| 泰州市 | 泰州医药高新区 | 0523-86960197 | |





