
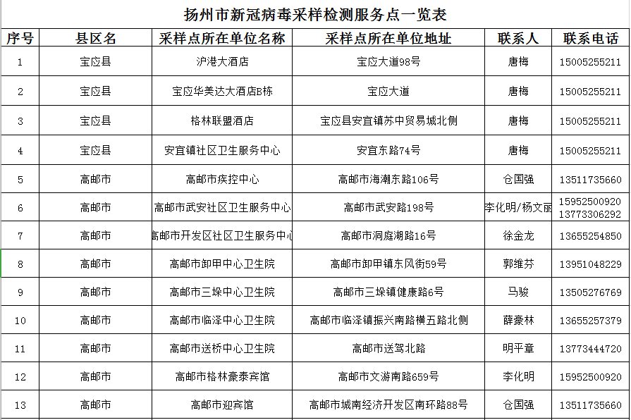
湖北人员(包括武汉)来扬返扬后需自行就近前往扬州市新冠病毒采样检测服务点进行采样检测。
为认真落实国家新冠肺炎疫情“外防输入、内防反弹”防控策略,积极稳妥推动湖北来扬返扬人员安全有序流动,切实做好湖北来扬返扬人员健康管理工作,现公布全市固定采样检测服务点信息。请湖北来扬返扬人员第一时间到就近采样检测服务点进行采样检测(我市已统一安排进行了采样检测的除外),在检测结果出具前,应在采样检测服务点或指定地点休息等待。检测结果正常的,可返回居住地或单位,及时纳入健康码绿码管理;检测结果异常的,立即按照有关规定处置。
扬州新冠病毒核酸检测点:
您也可以回复以下关键字选择您所需要的内容:
直接回复数字就好,不用加上【】哦,也可直接发送查询文字。





