
9月15-16日,天津市新增81例本土感染者;当前西藏疫情形势依旧严峻;四川、贵州、江西等地疫情持续发展;广东出现来源不明家庭聚集疫情。为严防疫情输入我市,切实保障广大市民生命安全和身体健康,郴州市疾控中心特发布紧急提醒:
1、主动报备
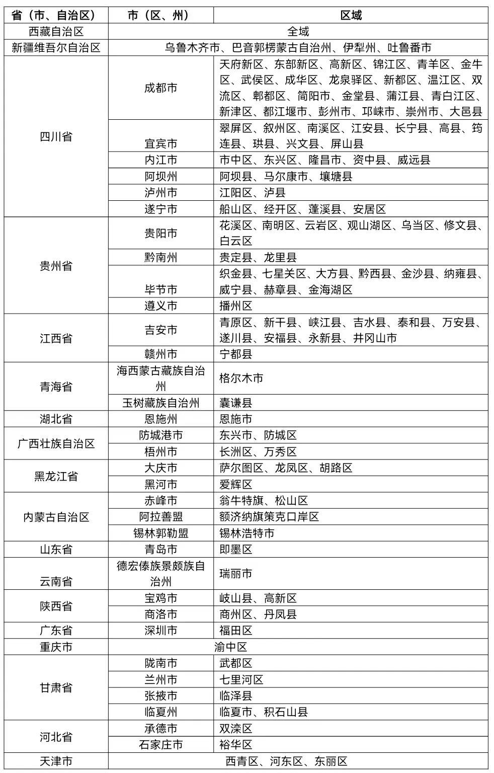
所有从外省入(返)郴人员至少提前1天向所在社区(村)、工作单位或居住宾馆酒店报备,同时通过登陆湖南居民健康卡中的“入湘报备”微信公众号,进行“入(返)湘人员报备登记”。尤其是近10天以来有西藏、天津等地区(详见下表)旅居史人员,以及近10天有国内中高风险区所在区/县/市或有本土疫情发生区/县/市旅居史的入(返)郴人员,请立即向所在社区(村)、工作单位或居住宾馆酒店报告,配合落实核酸检测等相关防疫措施。对瞒报、谎报个人行程和健康状况的,将可能被依法追究法律责任。
2、查验核酸
出行旅客须持48小时内核酸检测阴性证明乘坐飞机、高铁、列车、跨省长途客运汽车、跨省客运船舶等交通工具;持72小时内核酸检测阴性证明入住宾馆、酒店和进入旅游景区及经营性密闭场所。从外省(区、市)入(返)郴人员须查验48小时内核酸检测阴性证明,入(返)郴后实行3天2检。 全市11个县市区城区所有人员,以7天为一个周期至少完成一次核酸检测。风险职业人员和重点机构场所人员核酸检测频次继续按规定执行。
3、加强防护
广大市民应主动履行防疫义务,继续坚持做好个人防护,进入室内场所或在户外人群聚集的场所要佩戴好口罩;注意保持社交距离,少扎堆,少聚集,避免在通风不良、空间密闭的场所长时间停留;进入各类公共场所,主动扫“湖南场所码”。
注:以上政策内容来源于9月17日郴州疾控官微郴州疾控发布紧急提醒






