
附件:市区核酸采集点信息(核酸检测点会根据实际情况适时调整)
铜山区
贾汪区
鼓楼区
云龙区
泉山区
徐州经济技术开发区
徐州淮海国际港务区
主城区24小时核酸采集点信息
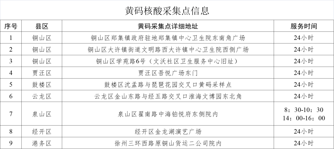
黄码核酸采集点信息
社会热点2022-09-18 21:22:10佚名

附件:市区核酸采集点信息(核酸检测点会根据实际情况适时调整)
铜山区
贾汪区
鼓楼区
云龙区
泉山区
徐州经济技术开发区
徐州淮海国际港务区
主城区24小时核酸采集点信息
黄码核酸采集点信息
沛县敬安镇、河口镇封控区及管控区解封时间