2021年普通生肖币在哪个银行能买到(2021年普通生肖币在哪个银行能买到呢)

社会热点2022-09-18 14:50:14佚名

2021年普通生肖币在哪个银行能买到(2021年普通生肖币在哪个银行能买到呢)

  2021年普通生肖币在哪个银行能买到

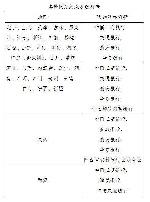
  中国人民银行定于2021年1月29日发行2021年贺岁普通纪念币一枚。中国工商银行、交通银行、浦发银行、华夏银行、陕西省农村信用社联合社共同承担2021年贺岁普通纪念币的预约兑换工作。

  2021牛年普通纪念币预约入口:

  1、中国工商银行

  2、交通银行

  3、浦发银行

  4、华夏银行

相关推荐

猜你喜欢

大家正在看