
一、接种安排
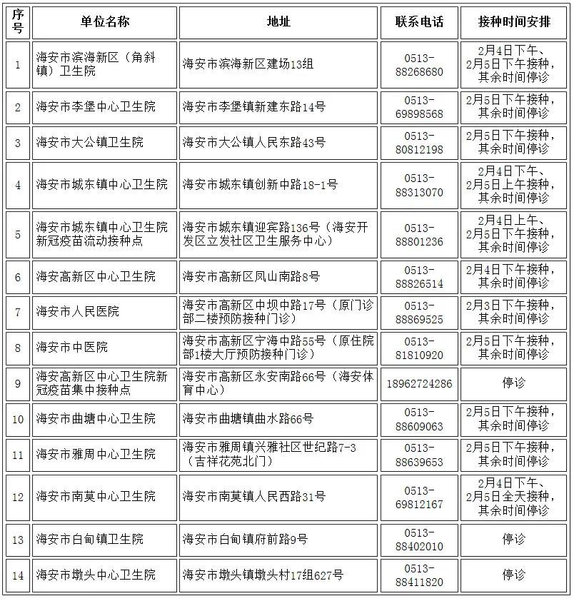
春节期间,海安市体育中心集中接种点1月30日-2月5日暂停新冠病毒疫苗接种,其余接种门诊接种安排见下表,大家可电话咨询后前往接种。
自2月6日起,全市所有新冠病毒疫苗接种门诊恢复正常接种。
特别提醒:近期有新冠病毒疫苗接种需求的市民朋友,请抓紧时间在1月30前完成接种。

二、海安市火车站、汽车站进出站防疫
进站口:健康码、行程码为绿色且体温正常的旅客直接进站乘车。
出站口:
1、行程码、健康码为绿色、行程码中显示的城市无“*”号且体温正常的人员直接出站。
2、目前需要重点管控的地区:天津(津南区、西青区、河西区、红桥区、东丽市)、河南安阳市、珠海市香洲区、中山市坦洲镇、西安(雁塔区、西咸新区、长安区、高新区)、北京(丰台区,房山区)、郑州市(中原区、二七区、金水区)、许昌禹州市,上述地区无论有无48小时核酸证明,都需属地乡镇街道接回进行健康管理。
3、行程码显示的城市有“*”号的人员(直辖市精确到区,目前北京市海淀区、朝阳区、上海市静安区、宝山区、普陀区来海人员需提供48小时内核酸证明,其他低风险区需签署个人健康承诺书),有48小时内核酸检测阴性证明,体温测量正常的,现场采集核酸检测样本后,在做好个人防护的前提下,可以自由有序流动(重点管控地区除外);不能提供48小时内核酸检测阴性证明的,由执勤人员联系属地区镇街道接回进行健康管理。
【拓展】






