
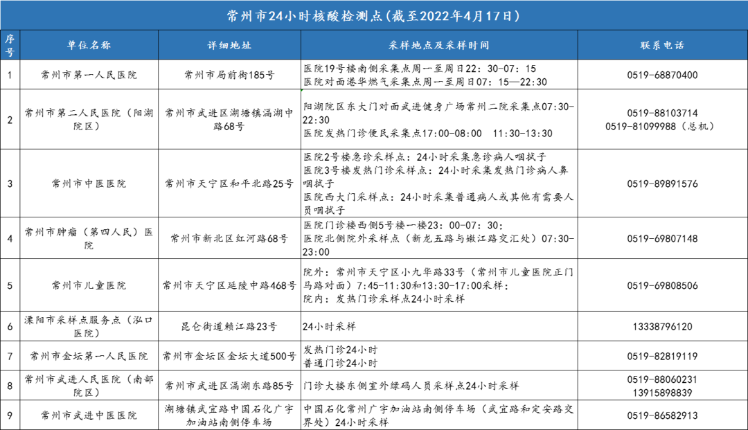
为进一步落实“外防输入、内防反弹”防控策略,防范疫情传播风险,落实“四早”措施,全市指定7家医疗机构,为广大市民提供24小时核酸采样检测服务。请有需要的市民,特别是有外省旅居史的来常返常市民,及时主动就近选择检测点进行核酸检测,并做好自我健康监测。现将我市24小时核酸检测医疗机构信息予以公布:
金坛区第一人民医院
详细地址:常州市金坛区金城镇金坛大道500号
采样地点及时间:发热门诊24小时,普通门诊24小时
联系人:徐佩君
联系电话:0519-82819119
注意事项:
■ 提倡就近选择采样点;
■ 提前电话预约,避免扎推或跑空趟;
■ “自愿检测”及“返乡”人群核酸检测费用自己承担;
■ 及时用“我的常州”APP查询检测结果
24小时核酸检测点在哪里






