
2022无锡清明节医院门急诊安排:
| 无锡市人民医院 | 无锡市儿童医院 |
| 无锡市第八人民医院 | 无锡市第二人民医院 |
| 无锡市精神卫生中心 | 无锡市江原医院 |
根据无锡发布 2022-03-22 22:32《无锡市疫情防控第88号通告》
当前,国内疫情形势严峻复杂,为进一步提高科学精准防控水平,不断优化疫情防控措施,保障特定人员就医需求,现就相关事项通告如下:
一、特定人员指隔离管控(封控区、管控区、集中隔离场所、居家健康监测期内)、苏康码为“黄码”和健康监测期内等人员。
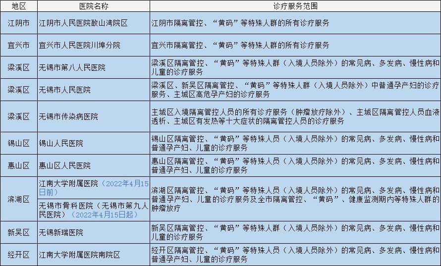
二、隔离管控人员有发热、呼吸道感染等新冠肺炎十大症状的,主城区的人员至无锡市传染病医院就诊,江阴市的人员至江阴市人民医院敔山湾院区就诊,宜兴市的人员至宜兴市人民医院川埠分院就诊;其它综合性医疗服务至相应的指定医院就诊(名单如下)。有就医需求请与管理人员联系,做好个人防护,由专车转运就诊,全程闭环管理。
三、非隔离管控的苏康码“黄码”人员就诊前应主动向社区(村)报备,方可前往辖区指定医院发热门诊就诊,全程佩戴口罩,做好个人防护,避免乘坐公共交通工具。就诊时应携带48小时内核酸检测阴性报告,如不能提供的,由接诊医院负责采样检测。
四、健康监测期内的人员就诊前需向社区(村)报备,可就近前往设置发热门诊或发热诊室的医疗机构就诊,全程佩戴口罩,做好个人防护,避免乘坐公共交通工具。就诊时应携带48小时内核酸检测阴性报告,如不能提供的,由接诊医疗机构负责采样检测。
五、其它人员有发热、呼吸道感染等新冠肺炎十大症状的,可就近前往设置发热门诊或发热诊室的医疗机构就诊,全程佩戴口罩,做好个人防护,避免乘坐公共交通工具。
无锡市特定人群就医指定医院名单(截至2022年3月21日)

备注:主城区指梁溪区、锡山区、惠山区、滨湖区、新吴区、经开区。目前,为有序开展诊疗服务,门诊患者请务必提前预约,就诊时携带身份证(儿童患者携带户口本或陪同家属携带身份证)。
点击阅读:






