
宜兴寻找确诊病例相关接触者
2月10日,宜兴市新增1例新型冠状病毒感染的肺炎确诊病例,目前该患者(李某,男,39岁)在市定点医院隔离治疗,病情稳定。为更好保障人民群众的生命健康安全,现将该患者在1月29日到2月6日间的活动轨迹紧急提示如下:
1月29日
16:00左右在百信大药房(东虹店)买药,停留5分钟左右。
1月30日
13:33-14:50在市人民医院带孩子看病(戴有口罩)。
13:40在市人民医院门诊大厅4号挂号窗口,13:45在门诊5楼儿科2诊室,13:49在门诊五楼收费处,13:55在五楼儿科分诊处,14:00再次至门诊5楼儿科2诊室,14:04在五楼收费处,14:10到检验科2号窗口,14:30左右至门诊5楼儿科2诊室,14:50离院。
15:00在天健医药连锁(兴东药店)买药,停留5-10分钟。
1月31日
14:40—15:00在市人民医院带孩子看病(戴有口罩)。
14:40左右在检验科取报告,14:50在儿科门诊2诊室,14:55在门诊五楼收费处,15:00在门诊药房5号窗口。
21:03—21:16在宜兴市城东大润发购奶粉(戴有口罩)。
2月1日
20:24—22:48在宜兴市中医医院急诊(戴有口罩)。
20:28在急诊预检分诊台,20:29-20:30在急诊挂号窗口,20:32返回急诊预检分诊台,20:33-20:35在急诊内科1,20:35在急诊缴费窗口。20:35-20:45在急诊检验科,期间坐药房前面走道处短暂等候,后到抢救室护士处做皮试。21:03在抢救室给医生看检验结果,21:06到缴费窗口,21:07-21:08在急诊药房拿药。21:12-22:42在急诊成人输液区输液,在护士吧台西侧靠南第一排、靠护士吧台第一个位置。
2月2日
18:16在阳光花苑小区北门阳光便利店购物,停留5-10分钟。
18:35-21:27在市中医院急诊(戴有口罩)。
18:38在急诊预检分诊台,18:40在挂号处,18:42-18:43返回急诊预检分诊台。18:44-18:49在急诊内科1,18:49-18:51在收费窗口,18:51-19:13在放射科,19:13回到急诊内科1。19:23-19:43在抢救室护士处,坐药房前面走道。19:46在收费窗口。19:47-19:48在急诊药房。19:50-21:20在急诊成人输液区输液。
2月3日
14:00-15:00在市人民医院A5病区办理出生医学证明(戴有口罩)。
15:35-17:27在市中医医院(戴有口罩)。
15:41在门诊收费窗口,15:45-15:48在急诊医生处,15:50在急诊缴费窗口,15:51-15:52在药房3号口。
15:53-17:21在急诊成人输液区护士吧台处输液。
2月4日
14:20-17:40,在市中医医院(戴有口罩)。
14:20-14:26至市中医医院急诊内科1,14:26左右在缴费窗口,14:33-14:36在放射科,14:41-14:43在急诊内科1,14:44左右至门诊缴费处,14:46在输液区护士区,14:47-14:49在药房3号口,14:49-17:35在急诊成人输液区输液。
2月5日
14:05-14:21在市中医医院急诊处就诊,14:30左右至住院收费处办理入院,随后收治于11楼心肺内科(戴有口罩)。
2月6日
在市中医医院11楼心肺内科住院,13:38自行到药房取药(戴有口罩)。
备注: 1月29日—2月5日其他时间段,患者均在家中或单位(在总经理办公室,不与客人接触)。
为了您和他人的健康,宜兴市新型冠状病毒感染的肺炎疫情防控应急指挥部提醒:在上述时间段到过相关场所,可能与该患者存在接触的人员,请立即采取如下防护措施:
1、请相关人员不要外出,居家隔离观察,期限为自最后一次与患者接触后14天,实行每日早晚2次体温监测,同时联系当地卫生院(社区卫生服务中心)登记个人信息,也可以拨打宜兴市疾控中心电话0510-87961073进行登记,登记时报告本人姓名、性别、年龄、手机号码、住址,及可能接触该患者的时间。
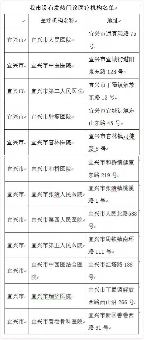
2、如有发热、咳嗽等症状请拨打120,到公布的市定点医院发热门诊就诊,就诊过程中请全程佩戴口罩,严禁乘坐公共交通工具,主动告知医生您可能与该患者有过接触,按医务人员要求配合隔离治疗。
3、相关人员如有疑问,请拨打0510-87961073咨询。
相关阅读:无锡肺炎信息汇总、
病例小区名单查询:微信搜索公众号“无锡本地宝”,在公众号聊天框回复“小区”,快速查询无锡确诊病例小区名单、各区病例最新消息、寻找相关接触者等;回复“肺炎”查询无锡肺炎疫情最新消息等;回复“口罩”,进入口罩预约入口,查询预约流程等;回复“返锡”,进入“返锡通”申报入口,查房产信息等。






