
一、无锡市发布预警信号
无锡市应急管理局,无锡市自然资源和规划局,无锡市气象局6月14日13时联合发布第1号地质灾害气象风险预警信号。
受梅雨期持续降雨影响,预计6月14日13时-18日13时,江阴市月城镇、南闸街道、申港街道、华士镇等地的低山丘岗地区发生崩塌、滑坡地质灾害的风险较高(黄色预警)。
请以上地区相关部门和群众加强防范,注意安全
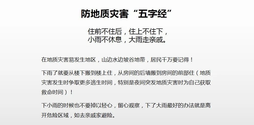
地质灾害具有滞后性,前期强降水已导致土壤含水量较多,地质灾害风险高,随时可能出现滑坡、泥石流、塌方等地质灾害,应尽量少去山坡、沟谷等高风险区域。特别是到了晚上,大家在熟睡之时容易身陷危险而不自知,所以应尽快检查周边环境,确保居所安全,住在坡边、沟谷的,记得“住前不住后,住上不住下,小雨不休息,大雨走亲戚”这5字经,做好防御,夜间保持警惕。
二、地质灾害解读
1、什么是地质灾害?
地质灾害是指由自然因素或人为活动引发的危害人民生命和财产安全的山体崩塌、滑坡、泥石流、地面塌陷、地面沉降、地裂缝等与地质作用有关的灾害。
2、地质灾害级别
按危害程度和规模大小分为特大型、大型、中型、小型地质灾害险情和地质灾害灾情四级:
1)特大型地质灾害险情
受灾害威胁,需搬迁转移人数在1000人以上或潜在可能造成的经济损失1亿元以上的地质灾害险情。特大型地质灾害灾情:因灾死亡30人以上或因灾造成直接经济损失1000万元以上的地质灾害灾情。
2)大型地质灾害险情
受灾害威胁,需搬迁转移人数在500人以上、1000人以下,或潜在经济损失5000万元以上、1亿元以下的地质灾害险情。大型地质灾害灾情:因灾死亡10人以上、30人以下,或因灾造成直接经济损失500万元以上、1000万元以下的地质灾害灾情。
3)中型地质灾害险情
受灾害威胁,需搬迁转移人数在100人以上、500人以下,或潜在经济损失500万元以上、5000万元以下的地质灾害险情。中型地质灾害灾情:因灾死亡3人以上、10人以下,或因灾造成直接经济损失100万元以上、500万元以下的地质灾害灾情。
4)小型地质灾害险情
小型地质灾害险情:受灾害威胁,需搬迁转移人数在100以下,或潜在经济损失500万元以下的地质灾害险情。小型地质灾害灾情:因灾死亡3人以下,或因灾造成直接经济损失100万元以下的地质灾害灾情。
3、什么是滑坡?
滑坡(也称走山)是指斜坡上的岩土体,在重力作用下,沿着一定的软弱面或软弱带,整体地或分散地向下滑动的地质现象,滑坡多发生在坡度小于50度的斜坡上。
4、什么是泥石流
泥石流(也称蛟龙)是山区特有的一种自然地质现象,是山区沟谷中,由暴雨、冰雪融水等水源激发的,含有大量泥水石块的特殊洪流。
泥石流按物质组成划分为泥石流、泥流、水石流三类,按流体性质可分为粘性和稀性泥石流;此外还有按水源类型划分的;降雨、冰川、溃坝型;按地形形态划分的沟谷型、坡面型等。水既是泥石流的重要组成部分,又是泥石流的激发条件和搬运介质。降雨、冰雪融水和水库溃决溢水等都可成为泥石流的水源。
5、泥石流的特征及活动特点?
典型泥石流分为形成、流通、堆积等三区,沟谷也相应具备三种不同形态。
沟床纵坡降越大,越有利于泥石流的发生,但比降在10-30%的发生频率最高。因此,泥石流一般发生在山区,其持续时间很短,一般仅几分钟到几十分钟,其活动特点是:高速、突发、周期复活、链生和群发性,其破坏方式有淤埋、冲毁、堵河阻水和弯道爬高、超高危害(如1979年四川雅安、1984年云南东川泥石流死亡人数各为100多人)。
6、什么是崩塌?
崩塌(崩落、垮塌或塌方)是较陡斜坡上的岩土体在重力作用下突然脱离母体崩落、滚动、堆积在坡脚(或沟谷)的地质现象。
7、崩塌、滑坡、泥石流的主要危害有哪些?
崩塌、滑坡、泥石流的主要危害是:毁坏土地、房屋、道路、桥梁、造成人民生命财产损失。如1979年金温铁路100公里处边坡岩体崩塌,造成旅客列车四节车厢出轨。永嘉县罗东乡若岙底村因受9909号台风暴雨影响,引发山体滑坡,毁房42间,造成17人死亡。
8、地质灾害发生的前兆有哪些?
崩塌前兆是:崩塌的前缘不断发生掉块、坠落、小崩小塌的现象;崩塌的脚部出现新的破裂形迹;不时偶然听到岩石的撕裂摩擦声;出现热、气、地下水异常;动物出现异常。
滑坡前兆是:滑坡前缘出现横向及纵向裂缝,前缘土体出现隆起现象;滑体后缘裂缝急剧加宽加长,新裂缝不断产生,滑坡体后部快速下座,四周岩土体出现松动和小型塌滑现象;滑带岩土体因摩擦错动出现声响,并从裂缝中冒出气或水;在滑坡前缘坡角处,有堵塞的泉水复活或泉水、井水突然干枯;动物出现惊恐异常现象;滑坡体上的观测点明显位移;滑坡前缘出现鼓丘;房屋倾斜、开裂和出现醉汉林、马刀树等。
泥石流发生的前兆是:沟内有轰鸣声,主河流水上涨和正常流水突然中断。动植物异常,如猪、狗、牛、羊、鸡惊恐不安,不入睡,老鼠乱窜,植物形态发生变化,树林枯萎或歪斜等现象;
如发现上述的一些征兆,尤其是发现山体出现裂缝,则可能存在发生崩塌、滑坡的隐患,长期降雨或暴雨则可能诱发泥石流。
9、地质灾害应如何应急避险?






