
隔离管控期间:
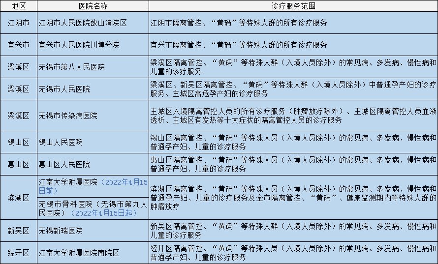
必须到无锡市指定的黄码人员就诊医院就诊。有就医需求请与管理人员联系。截至2022年3月21日,无锡市特定人群就医指定医院名单包括:
注意:目前,为有序开展诊疗服务,门诊患者请务必提前预约,就诊时携带身份证(儿童患者携带户口本或陪同家属携带身份证)
非隔离管控期间:
非隔离管控的苏康码“黄码”人员就诊前应主动向社区(村)报备,方可前往辖区指定医院发热门诊就诊,全程佩戴口罩,做好个人防护,避免乘坐公共交通工具。就诊时应携带48小时内核酸检测阴性报告,如不能提供的,由接诊医院负责采样检测。






