
清明节中高风险地区来无锡要隔离吗?要核酸吗?
需要隔离或者居家健康监测,需要核酸。(由于防疫政策变化较快,建议大家可拨打0510-12345了解最新防疫政策)
隔离/居家健康监测要求
有国内中高风险地区旅居史的人员严格实行“14+7”健康管理措施,即14天集中隔离+7天严格居家健康监测。
有中高风险地区所在设区市(直辖市为区)的低风险地区及其他有本土病例报告设区市(直辖市为区)的人员严格实行“3+4+7”健康管理措施,前3天落实居家健康监测(每天1次核酸检测),后4天健康监测(每两天1次核酸检测),最后7天健康监测(第10、14天各1次核酸检测)。
核酸要求:所有市外来(返)锡人员须持48小时内核酸检测阴性证明、健康码绿码,抵达后立即进行核酸检测,并及时向目的地单位、社区(村)报备,积极配合落实健康监测、核酸检测等管理措施。
推荐阅读:
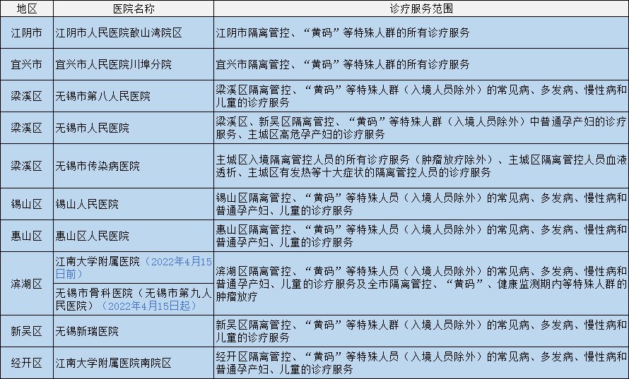
隔离管控人员有发热、呼吸道感染等新冠肺炎十大症状的,主城区的人员至无锡市传染病医院就诊,江阴市的人员至江阴市人民医院敔山湾院区就诊,宜兴市的人员至宜兴市人民医院川埠分院就诊;其它综合性医疗服务至相应的指定医院就诊(名单如下)。有就医需求请与管理人员联系,做好个人防护,由专车转运就诊,全程闭环管理。
无锡市特定人群就医指定医院名单(截至2022年3月21日)
备注:主城区指梁溪区、锡山区、惠山区、滨湖区、新吴区、经开区。目前,为有序开展诊疗服务,门诊患者请务必提前预约,就诊时携带身份证(儿童患者携带户口本或陪同家属携带身份证)。






