
淀山湖区域部分路口封闭公交临时调整通知
调整时间:2022年3月29日21时起
具体路线
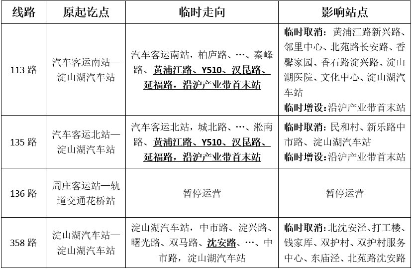
根据疫情防控需要,淀山湖镇区域北苑路机场路、丁家浜路黄浦江路路口于2022年3月29日21时起进行交通管控,管控期间临时调整公交113、135、358路的走向,临时暂停运营公交136路,具体如下:

公交车临时路线

113走向

135走向

358走向
社会热点2022-09-13 13:15:24佚名

淀山湖区域部分路口封闭公交临时调整通知
调整时间:2022年3月29日21时起
具体路线
根据疫情防控需要,淀山湖镇区域北苑路机场路、丁家浜路黄浦江路路口于2022年3月29日21时起进行交通管控,管控期间临时调整公交113、135、358路的走向,临时暂停运营公交136路,具体如下:

公交车临时路线

113走向

135走向

358走向